据新社通小编了解,养老保险是一项基本社会保险,养老保险分为城乡居民养老保险和职工养老保险两种。城乡居民养老保险是按年缴费的,由用户自费;职工养老保险是按月缴费的,有单位和职工共同缴费。那么衡水2024-2025年养老保险单位和个人缴费比例分别是多少?下面随新社通app小编一起来了解一下。
衡水养老保险缴费基数2023-2024年最新标准(最低)
据新社通app显示,衡水2024-2025企业职工养老保险的缴费基数为:3920.55元。
缴费比例:在企业参保缴费的情况下,单位缴纳比例为16%,个人缴纳比例为8%。而灵活就业人员参保缴费的比例为个人20%。
另外,需要注意的是,这些缴费标准可能会随着时间和方案的变化而调整。为了获取最新的衡水职工养老保险缴费标准信息,建议查阅相关消息或咨询当地社保部门。
总的来说,了解并遵守当地的养老保险缴费标准是每个职工的责任,也是保证个人权益的重要方案。
(注:本文数据仅供参考,具体以当地缴费标准为准)
衡水养老保险每月缴费金额的计算方法
据新社通app获悉,衡水职工养老保险缴费金额的计算涉及到企业缴费额和职工个人缴费额两部分。以下是一个基于衡水的职工养老保险缴费金额计算示例:
假设衡水某企业职工小明的月工资为3920.55元。
企业缴费额计算:
企业每月按照其缴费总基数的20%缴纳养老保险费。由于小明的月工资为3920.55元,假设这个工资额就是企业的缴费总基数(注意,实际计算中可能需要根据省社平工资和法规的上下限进行调整)。
据新社通app养老保险计算器显示,企业每月为小明缴纳的养老保险费为:3920.55元*16%=627.29元。
职工个人缴费额计算:
职工个人缴费额按照核定缴费基数的8%缴纳。核定缴费基数通常是根据职工的实际工资收入来确定的,但也需要根据省社平工资的60%至300%的范围内进行调整。
假设小明的核定缴费基数就是他的月工资3920.55元,据新社通app养老保险计算器显示,他的个人缴费额为:3920.55元*8%=313.64元。
据新社通app养老保险计算器显示,小明每月的养老保险缴费总额为:企业缴费额627.29元+个人缴费额313.64元=940.93元。
需要注意的是,以上计算示例仅供参考,实际缴费金额可能会因地区、方案、工资水平等因素而有所不同。另外,五险(包括养老保险、医疗保险、失业保险、工伤保险和生育保险)通常是捆绑缴纳的,所以小明实际扣除的社保费用可能还包括其他四项保险的费用。
衡水养老金如何查询个人账户余额?
养老保险缴费满多少年可以退休?
至少15年。若参保人想要在退休后领取养老金,至少需要缴纳养老保险满15年。但这不意味着参保人缴纳满15年的养老保险之后,就可以随意不再缴纳。
根据相关法规,在职员工正在工作的,无论其养老保险是否缴纳满15年,单位和个人都有义务继续缴费,直至退休。而对于灵活就业人员来说,养老保险缴纳满15年的,可以自行确定接下来是否继续缴费。
养老保险缴费越多越好吗?
是的。职工养老保险遵循“多缴多得,长缴多得”原则,在其他关于养老金计发因素不变的情况下,缴费年限越长,养老保险待遇就相对越高。因此,在经济条件充足的情况下,建议参保人多缴长缴,这样才可以更好保证自己老年生活水平。
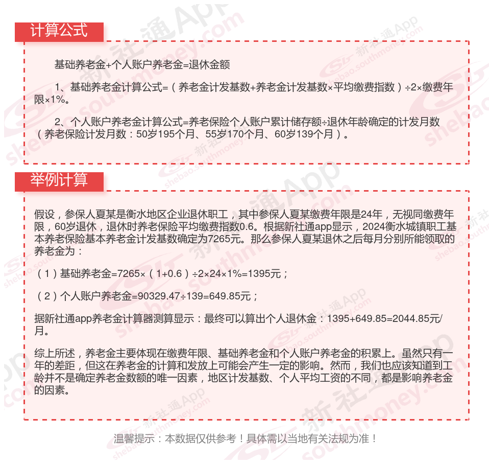
衡水社保退休能领多少钱?(在线计算举例说明)

温馨提示:本数据仅供参考!具体需以当地有关法规为准!
以上就是衡水养老保险缴费全部内容,希望对您有帮助,欢迎关注新社通app解锁更多社保专业资讯。
养老保险缴费
退休金计算公式
养老保险缴费
社保养老金
退休工资
养老金
养老金
养老金调整
社保养老金
养老金调整