据新社通小编了解,养老保险是一项基本社会保险,养老保险分为城乡居民养老保险和职工养老保险两种。城乡居民养老保险是按年缴费的,由用户自费;职工养老保险是按月缴费的,有单位和职工共同缴费。那么山东聊城2024-2025年养老保险单位和个人缴费比例分别是多少?下面随新社通app小编一起来了解一下。
山东聊城养老保险缴费基数2023-2024年最新标准(最低)要交多少钱一个月?


社保退休能领多少钱?山东聊城养老金计算工资2024年最新计算器
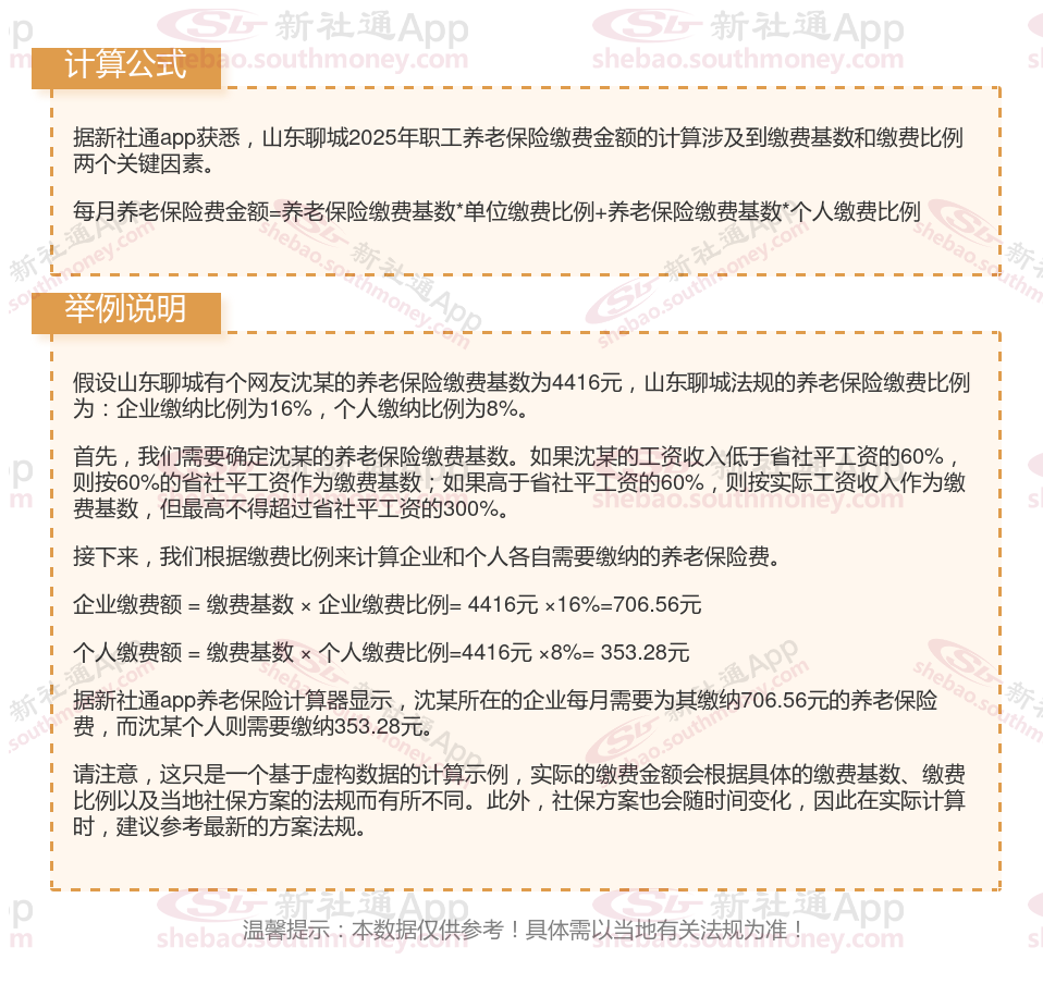
2025山东聊城职工养老保险金计算公式如下:
山东聊城基础养老金+个人账户养老金+过渡性养老金=退休金额
1、基础养老金计算公式=(山东聊城养老金计发基数+山东聊城养老金计发基数×平均缴费指数)÷2×缴费年限×1%。
2、个人账户养老金计算公式=养老保险个人账户累计储存额÷退休年龄确定的计发月数(养老保险计发月数:50岁195个月、55岁170个月、60岁139个月)。
3、过渡性养老金=当年的养老金计发基数×视同缴费指数×视同缴费年限×过渡系数;
工龄19年养老金计算举例
假设,参保人A是山东聊城地区企业退休职工,其中参保人A工龄19年,视同缴费年限8年,视同缴费指数0.6。那么,根据消息显示,山东聊城养老保险月缴费基数下限标准为4416元。2024山东聊城城镇职工基本养老保险基本养老金计发基数确定为7678元。参保人60岁退休,退休时养老保险缴费指数0.6,据新社通app养老金计算器测算显示:退休之后每月分别所能领取的养老金为:
(1)基础养老金=(7678+7678×0.6)÷2×19×1%=1167元;
(2)个人账户养老金=80547.84÷139=579.48元;
(3)过渡性养老金=7678×0.6×8×1.30%=479.11元;
最终可以算出个人退休金:1167+579.48+479.11=2225.59元/月。
综上所述,养老金主要体现在缴费年限、基础养老金和个人账户养老金的积累上。虽然只有一年的差距,但这在养老金的计算和发放上可能会产生一定的影响。然而,我们也应该知道到工龄并不是确定养老金数额的唯一因素,地区计发基数、个人平均工资的不同,都是影响养老金的因素。
(备注:数据仅供参考,具体以当地有关法规为准)
以上就是山东聊城养老保险缴费全部内容,希望对您有帮助,欢迎关注新社通app解锁更多社保专业资讯。
退休金
退休金
宜昌养老金
退休金
社保缴纳
晋中退休工资
缴纳社保
养老保险缴费
退休金
养老保险缴费