据新社通小编了解,养老保险是一项基本社会保险,养老保险分为城乡居民养老保险和职工养老保险两种。城乡居民养老保险是按年缴费的,由用户自费;职工养老保险是按月缴费的,有单位和职工共同缴费。那么佳木斯2024-2025年养老保险单位和个人缴费比例分别是多少?下面随新社通app小编一起来了解一下。
佳木斯养老保险缴费基数2023年最新标准一个月最低要交多少钱?举例说明

据新社通app获悉,佳木斯职工养老保险的缴费金额计算涉及到企业和职工个人的缴费比例,以及核定的企业职工工资总额或职工个人的缴费基数。以下是一个具体的计算示例:
假设佳木斯某企业职工小明的月工资为4206元,当地的养老保险缴费基数为4206元。据新社通app养老保险计算器显示:
企业缴费额:根据法规,企业每月按照其缴费总基数的16%缴纳养老保险费。因此,企业需要为小明缴纳的养老保险费为4206元*16%=672.96元。
职工个人缴费额:职工个人按照其缴费基数的8%缴纳养老保险费。因此,小明每月需要缴纳的养老保险费为4206元*8%=336.48元。
据新社通app养老保险计算器显示,小明每月需要缴纳的养老保险费总额为672.96元(企业缴纳)+336.48元(个人缴纳)=1009.44元。这只是一个示例,实际的缴费金额可能会因地区、方案、工资水平等因素而有所不同。
另外,需要注意的是,养老保险的缴费比例和基数可能会随着方案的调整而发生变化。因此,在计算养老保险缴费金额时,需要参考当地的最新方案和法规。
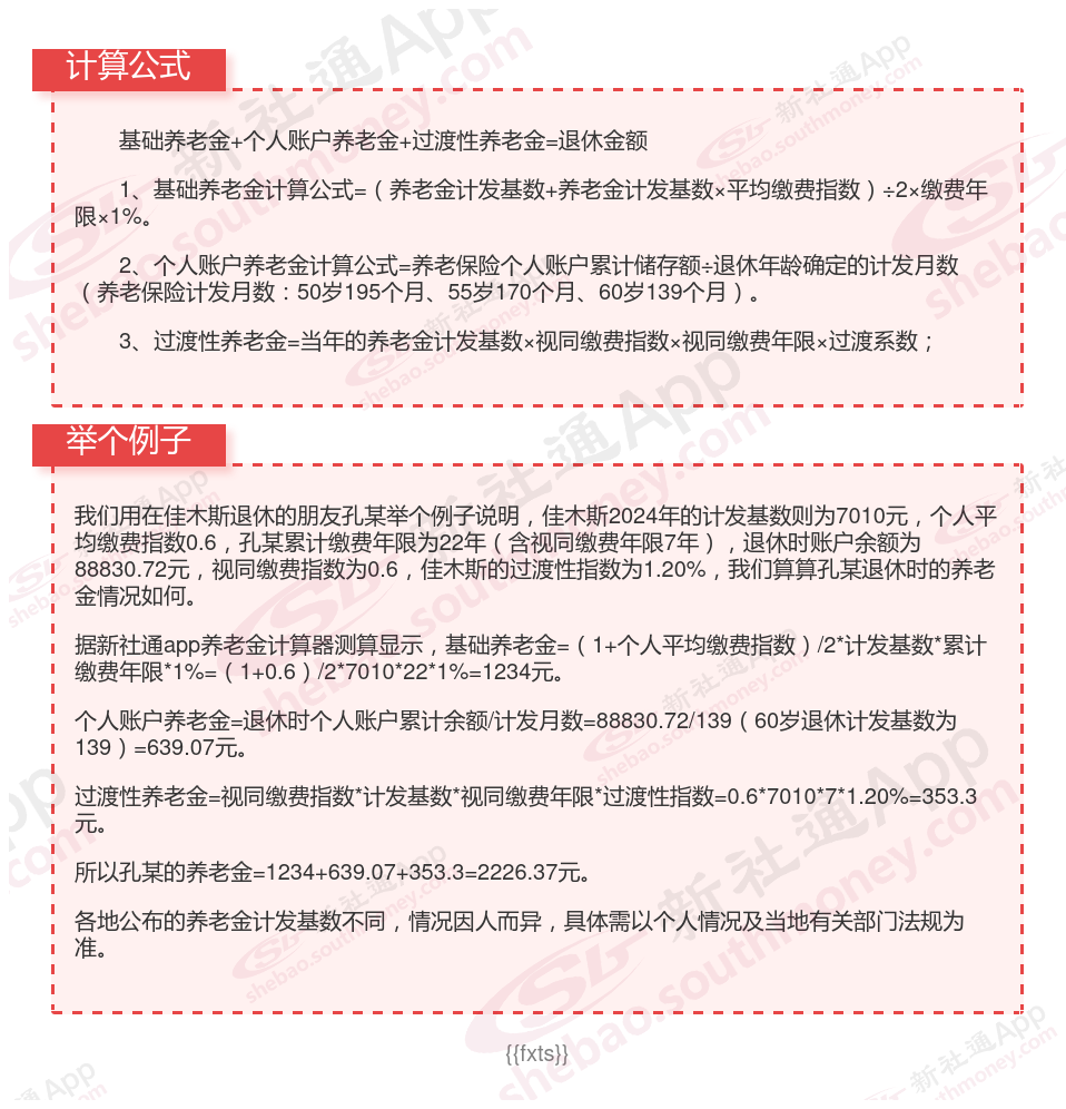
佳木斯养老保险退休能领多少钱?(在线计算举例说明)

养老保险个人账户怎么查询?几种方法任您选择
养老保险个人账户的查询方法有多种,以下是几种常见的查询方式:
方式一、网上查询:
参保人员可以登录当地社保局网站,找到养老保险查询板块。
输入自己的身份证号码、社保卡的密码以及验证码,就可以查询到自己的社会养老保险账户余额以及缴费信息了。
初始密码一般是123456或本人身份证最后六位数字,如果已经更改过,那就使用更改后的密码。
也可以在APP上进行查询,操作步骤类似。
方式二、电话查询:
参保民众可拨打社保全国统一查询电话:区号+12333。
拨打后切换到自己参保地的社保局客服中心,然后通过人工服务获得自己社会养老保险账户余额或缴费信息。
也可以拨打本地社保局的公开电话进行咨询。
方式三、社保大厅查询:
这种方法比较简单,适合对自己社会养老保险账号不太清楚的市民使用。
只需携带身份证到各区社会保险经办机构业务办理大厅查询养老保险账户信息即可。
除了以上三种方式,还可以通过手机银行APP进行绑定,然后查询社保卡余额等资料。
无论使用哪种查询方式,都要注意保护好个人信息,不要随意泄露,以免造成不必要的麻烦。同时,社保卡也不要随意借给他人使用,否则可能会影响到自身的权益。
以上就是佳木斯养老保险缴费全部内容,希望对您有帮助,欢迎关注新社通app解锁更多社保专业资讯。
养老保险缴费
养老金异地领取
退休金
退休金差额
养老保险缴费
呼伦贝尔养老金
养老金工资
养老保险缴纳
养老规划
退休金