养老保险多缴多得﹐缴费时缴费基数越高,个人账户累计储存额越高,退休时养老待遇越高。下面随新社通app小编一起了解葫芦岛灵活就业人员养老保险缴费最低标准是多少?退休能领多少钱的详情。
再来看看,葫芦岛灵活就业养老保险2024-2025年缴费标准灵活就业人员保险一个月交多少钱?
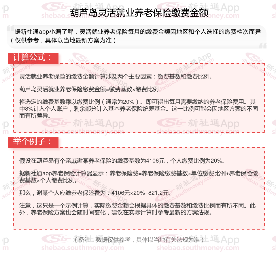
据新社通app显示,2024-2025年葫芦岛灵活就业养老保险的缴费标准:
最低缴费基数为:4106元;
个人缴纳20%。
请注意,以上缴费标准仅供参考,具体方案可能会根据地区和时间的变化而有所调整。如有需要,查阅当地社保部门公布的新规或咨询相关部门以获取最准确的信息。

养老金领取条件:何时能领?
关于养老金多久可以领的问题,主要取决于两个条件:达到法定退休年龄和满足养老保险的最低缴费年限。
养老保险累计缴费年限
关于养老保险的累计缴费年限,人社部有确切法规:
2025年1月1日至2029年12月31日:在此期间,领取基本养老金的最低缴费年限不调整,仍为15年。这意味着,在这段时间内退休的人员,只要社保累计缴费满15年,就能够按月领取退休金。
2030年1月1日及以后:从这一年开始,领取养老金的最低缴费年限将逐步提高至20年,每年增加6个月。具体的增长情况为:2030年为15年6个月,2031年为16年,以此类推,直至2040年达到20年。
达到法定退休年龄:
男年满60周岁,女年满55周岁(或50周岁,具体视情况而定,如从事特殊工种或因病致残等可能有提前退休的法规)。
因伤残、疾病等原因丧失劳动能力且失去生活来源的,经县级农村社会养老保险经办机构批准,可以提前到男年满55周岁、女年满50周岁领取养老金。
养老金领取年限的相关法规
领取保证期:养老金的领取保证期为10年。这意味着,如果被保险人在领取养老金期间不足10年死亡,剩余年限的养老金将由其指定的受益人或者法定继承人领取。
终身领取:只要领取人还在世,就可以一直领取养老金。即使个人账户养老金已经用完,仍然会继续按照原标准计发。这一法定确保了老年人的基本生活保险。
综上所述,养老金的领取时间主要取决于个人的退休年龄、缴费年限以及是否符合当地的养老保险方案要求。在满足基本领取条件后,参保人员可以在办理退休手续后按月领取基本养老金。同时,随着社会保险制的不断完善和科技的发展,养老金的领取方式也在变得更加便捷和高效。
》想知道自己退休能领多少钱?快来新社通养老金在线计算器一键测算!
退休金
养老保险缴费
退休工资
养老保险缴费
养老金
女性退休年龄
延长退休年龄
退休工资
养老金计发