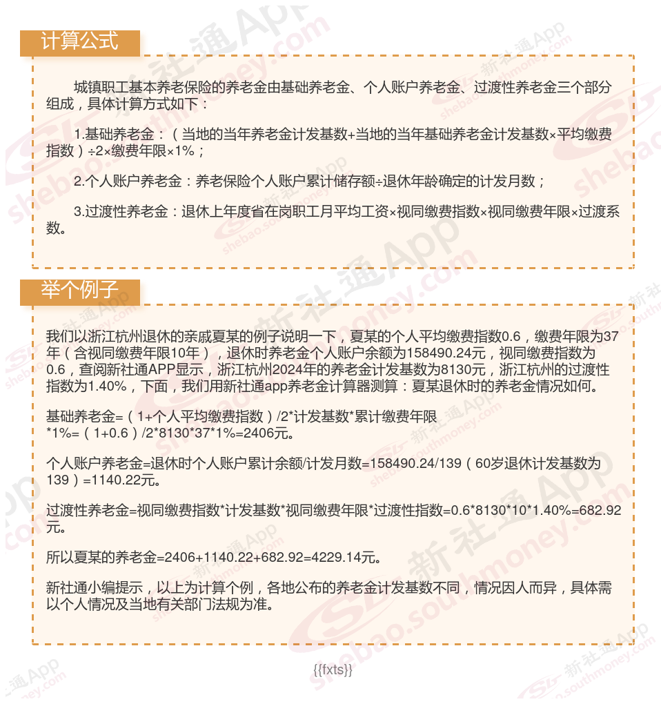
据新社通app获悉,养老保险通常就是基本养老保险制,直接关系到我们退休之后养老金的领取。通常情况下只要达到法定退休年龄之前累计缴费满15年就可以在退休之后正常领取养老金了。那么浙江杭州2024-2025养老保险单位和个人缴费分别要交多少钱?社保退休能领多少钱?下面随新社通app小编一起来看看详情?
据新社通app显示,浙江杭州2024-2025企业职工养老保险的缴费基数为:4462元。
缴费比例:在企业参保缴费的情况下,单位缴纳比例为15%,个人缴纳比例为8%。而灵活就业人员参保缴费的比例为个人20%。
另外,需要注意的是,这些缴费标准可能会随着时间和方案的变化而调整。为了获取最新的浙江杭州职工养老保险缴费标准信息,建议查阅相关消息或咨询当地社保部门。
总的来说,了解并遵守当地的养老保险缴费标准是每个职工的责任,也是保证个人权益的重要方案。
(注:本文数据仅供参考,具体以当地缴费标准为准)

》点击新社通app养老保险计算器,快算算你的养老保险一个月要交多少钱吧!

养老金
养老金认证
退休金
养老金
养老保险停交
养老保险缴费
内蒙古包头养老金
养老金数额
庆阳退休工资对比