据新社通app获悉,一般情况下养老保险的缴费金额是根据当下的一个养老缴费基数来计算的。不同地区以及不同年份的养老缴费基数都是不一样的,每年都可以看到各地的养老缴费基数调整的消息。那么杭州养老缴费基数究竟是什么?下面随新社通app小编一起来看看杭州养老保险缴费比例个人和单位2024-2025是多少!
杭州养老保险缴费基数2023-2024年最新标准(最低)

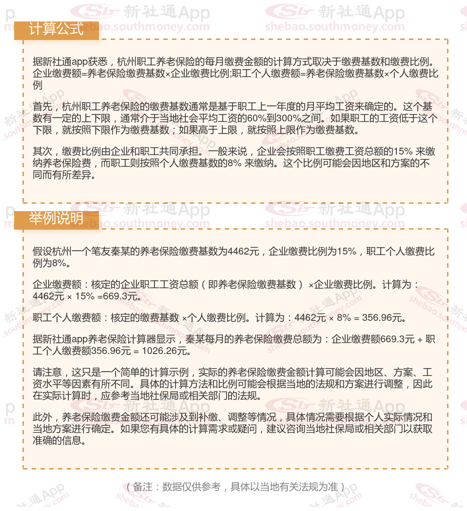
杭州养老保险每月缴费金额的计算方法

养老保险缴费
退休金差距
退休金
补缴养老保险
退休金
养老保险账户
养老保险缴费
养老保险停缴
养老金计算
养老保险缴费