据新社通app获悉,滨州养老保险待遇是多缴多得、长缴多得。但确确实实还是有很多人就是只缴纳养老保险15年,就静待退休领养老金,这种情况下能领多少养老金呢?滨州现在养老保险要交多少钱一个月?下面就随新社通app小编一起来看看详情。
滨州养老保险缴费基数2023-2024年最新标准(最低)要交多少钱一个月?


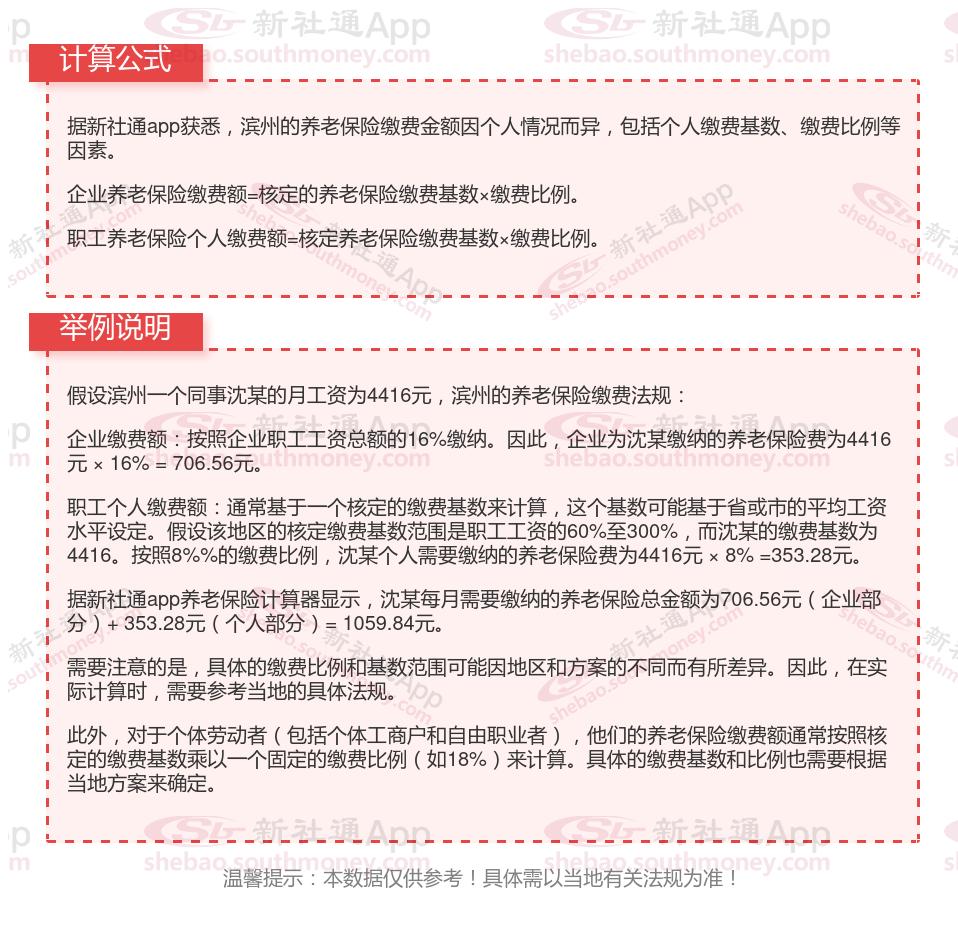
养老保险缴费
养老保险缴费
养老保险缴费
养老金
退休金计算公式
养老金缴纳
养老金认证
缴费年限情况
养老保险缴费