兰州养老保险退休能领多少钱?(在线计算举例说明)

》新社通小编提示,“新社通app养老金计算器”也可以计算养老金哦!以下是操作链接,点击即可轻松测算你的养老金!
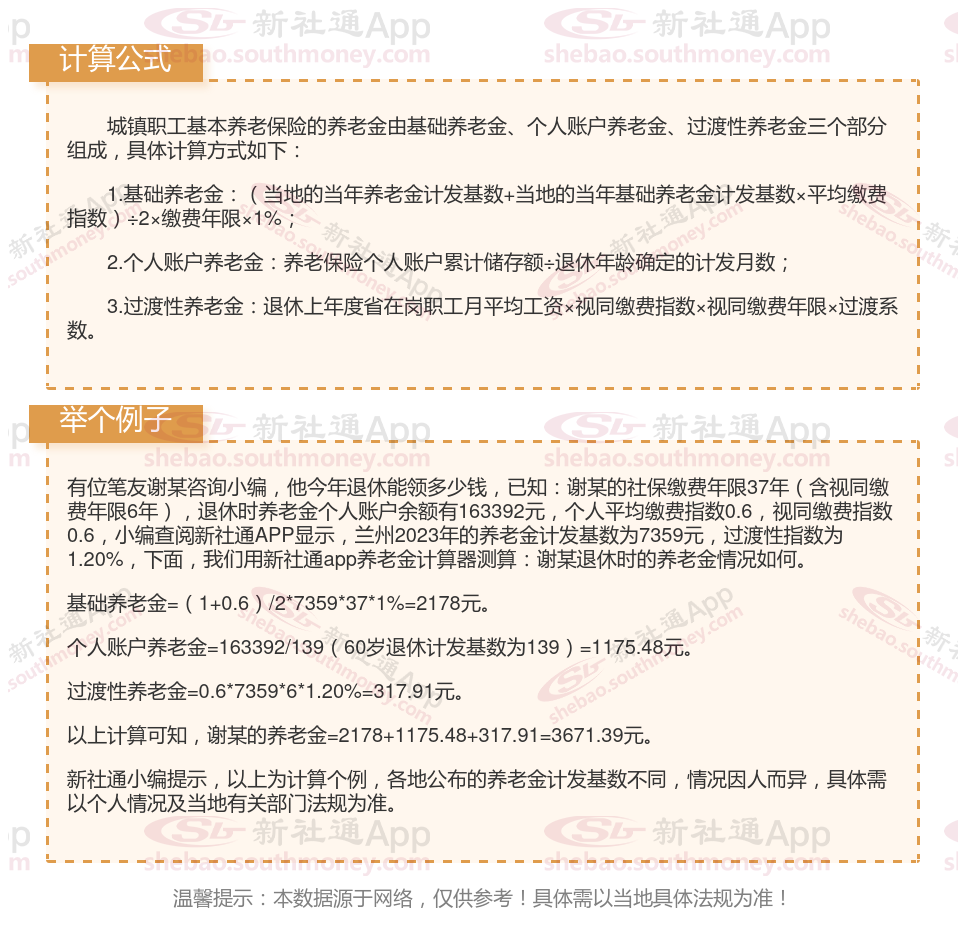
温馨提示:本数据源于网络,仅供参考!具体需以当地具体法规为准!
以上就是兰州养老保险缴费全部内容,希望对您有帮助,欢迎关注新社通app解锁更多社保专业资讯。
石家庄退休金
养老保险缴费
五险缴费
社保缴纳,退休金计算
养老保险补缴
养老金认证
湖州退休金
养老保险缴费
法定退休年龄
养老计算