灵活就业社保通常只涵盖养老保险和医疗保险,不参与工伤保险、生育保险,尽管部分地区也允许参加失业保险。
据新社通app数据显示,江苏淮安养老保险缴费基数2024-2025年最新标准如下:
江苏淮安灵活就业人员基本养老保险缴费基数暂按不低于4494元;
缴费比例:个人承担20%;养老保险缴费个人898.8元。
(注:本文数据仅供参考,具体以当地缴费标准为准)
江苏淮安社保缴费多少钱?下表是2024-2025年江苏淮安社保费用明细参考,根据新社通app-社保缴费查询工具提供的最新数据如下:

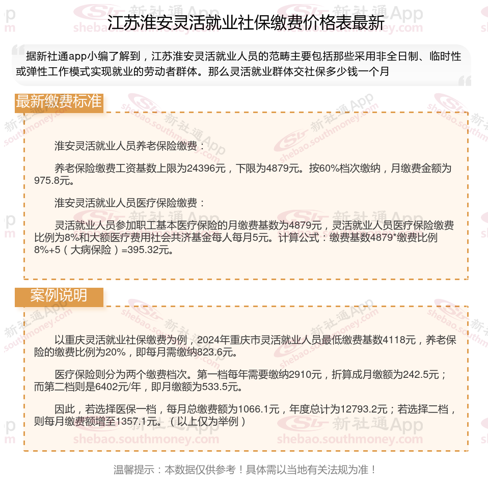
淮安灵活就业人员养老保险缴费:
养老保险缴费工资基数上限为24396元,下限为4879元。按60%档次缴纳,月缴费金额为975.8元。
淮安灵活就业人员医疗保险缴费:
灵活就业人员参加职工基本医疗保险的月缴费基数为4879元,灵活就业人员医疗保险缴费比例为8%和大额医疗费用社会共济基金每人每月5元。计算公式:缴费基数4879*缴费比例8%+5(大病保险)=395.32元。
灵活就业社保:个人可以选择按照灵活就业人员方式墩纳城镇职工社保,养老保险缴费比例20%(12%计入统筹账户,8%计入个人账户),按月缴费。也可以选择缴纳城乡居民社保,按年缴费,缴费成本相对较低。
温馨提示:本数据源于网络,仅供参考!具体需以当地具体法规为准!
养老保险缴费
养老金账户
养老金和退休工资
退休金
社保退休工资计算方法
养老保险缴费
养老金缴纳
基础养老金
养老保险缴费
养老保险缴费