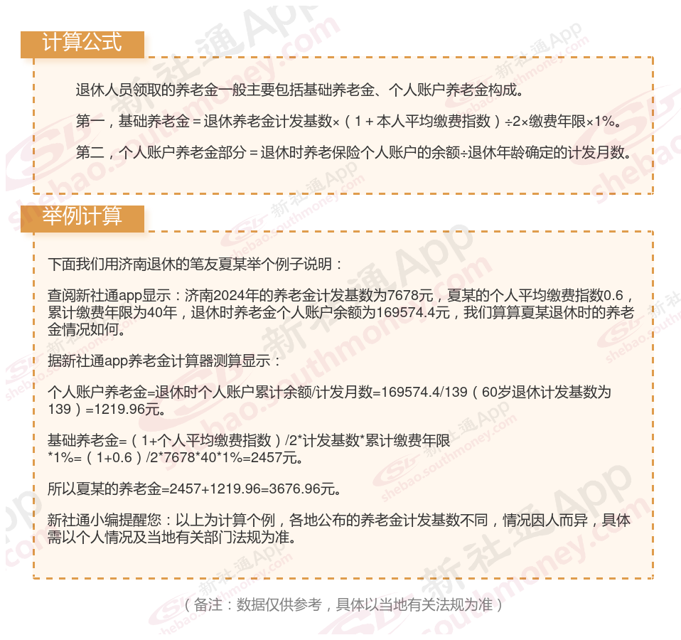
济南养老金计算公式2025年计算方法(在线计算器)

养老金领取条件是什么?
领取养老金的条件主要包括以下几个方面:
1、达到法定退休年龄:根据法规要求,男性退休年龄为60周岁,女性在管理、技术岗位上工作的为55周岁,在生产、经营、服务岗位上工作的为50周岁。
2、养老保险累计缴费年限满15年:参保人员必须累计缴纳养老保险费满15年,才能享受基本养老金待遇。
3、办理退休手续:参保人员需要办理退休手续,这意味着需要提交相关申请并获得批准。
4、所在单位和个人依法参加养老保险并履行缴费义务:参保人员所在单位和个人必须依法参加基本养老保险,并按时足额缴纳养老保险费
所在单位和个人依法参加养老保险并履行了养老保险缴费义务。
“15年”:是指参保累计缴费时间不少于15年。这里的15年只是最低标准,根据“长缴多得”原则,缴费时间越长,养老金就越高。
从2025年1月1日起,男职工按每4个月延迟1个月的节奏,用15年时间将法定退休年龄逐步延迟至63周岁。
从2025年1月1日起,原法定退休年龄为55周岁的女职工,按每4个月延迟1个月的节奏,用15年时间将法定退休年龄逐步延迟至58周岁;原法定退休年龄为50周岁的女职工,按每2个月延迟1个月的节奏,用15年时间将法定退休年龄逐步延迟至55周岁。
温馨提示:本数据源于网络,仅供参考!具体需以当地具体法规为准!
以上就是济南养老保险缴费全部内容,希望对您有帮助,欢迎关注新社通app解锁更多社保专业资讯。
养老保险缴纳
社保养老金
缴纳社保养老金
退休年龄新规
工龄计算
养老保险缴费
退休人员补差
养老资格
养老保险缴费
灵活就业社保