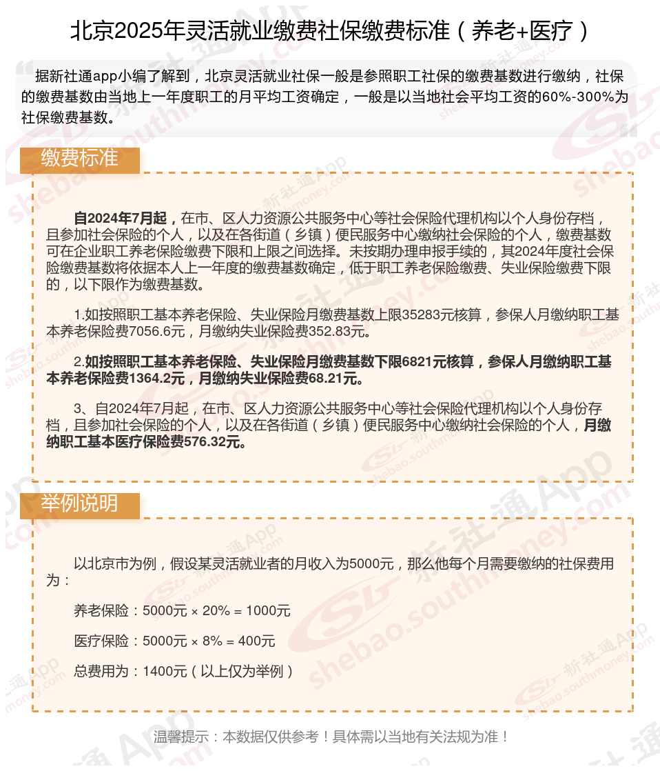
据新社通app数据显示,北京灵活就业养老缴费基数明细如下:
养老缴费缴费基数为:6821元;
个人缴费比例:20%;
(注:本文数据仅供参考,具体以当地缴费标准为准)
那么,北京打工人社保一个月多少钱?根据新社通app-社保缴费查询工具提供的2025社保缴费标准详情数据:

社保要交满多少年可以领养老金?
1、须满足退休年龄的要求。根据退休要求,退休年龄:女职工55岁和58岁,男职工63岁。2、累计缴纳养老保险费满足最低缴费年限。
退休年龄及最低缴费年限对照表
退休金
养老保险合并
养老保险缴费档次来了
退休金
南京养老金
养老保险缴费
养老保险缴满
养老金补发
养老保险缴费