灵活就业人员:按上年全省在岗职工月平均工资的60%-100%为缴费基数。
那么,灵活就业人员社保,要交多少钱?根据新社通app-社保缴费查询工具提供的2025社保缴费标准详情数据:

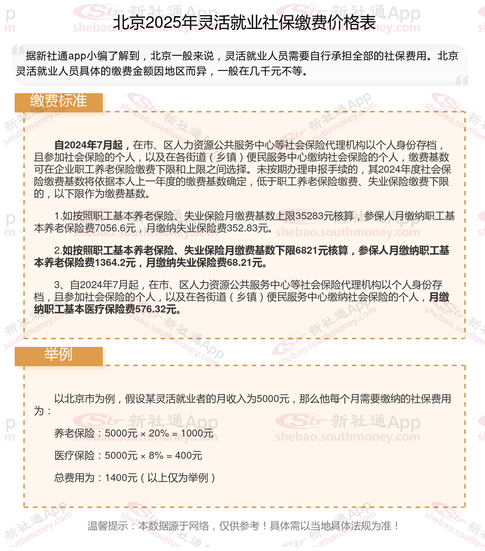
据新社通app数据显示,北京灵活就业人员养老保险缴费基数2024-2025年最新标准如下:
缴费基数下限暂按不低于6821元/月执行。按照个人20%的缴费费率,个人养老保险缴费金额低于1364.2元/月。
(注:本文数据仅供参考,具体以当地缴费标准为准)
养老保险:参加基本养老保险的个人,达到法定退休年龄时累计缴费满十五年的,可以按月领取基本养老金。养老金的多少根据个人累计缴费年限、缴费工资、当地职工平均工资、个人账户金额等因素确定,遵循“多缴多得,长缴多得”的原则。
失业保险:失业保险旨在为失业的参保人员提供一定期限的经济援助,帮助其度过失业期并寻找新的就业机会。在失业期间,参保人员可以领取失业保险金,以维持基本的生活需要。
生育保险:用人单位已经缴纳生育保险费的,其职工享受生育保险待遇;职工未就业配偶按照相关法律享受生育医疗费用待遇。
医疗保险:单位交9.8%,个人交2%。交的钱一部分进了个人账户,可以用来门诊结算、体检、去药房买药。另一部分进了资金池。平时去医院看病,通常有个起付线和封顶线,达到标准符合相关法规并且在医保目录范围内的,就可以报销,减轻个人负担。
工伤保险:是发生工伤后可以获得赔偿。由单位缴费,职工个人不缴纳。
退休年龄
养老保险
养老保险转移
档案年龄
养老保险缴费价格表
养老保险转移
养老金差距
养老保险缴费
养老保险缴满