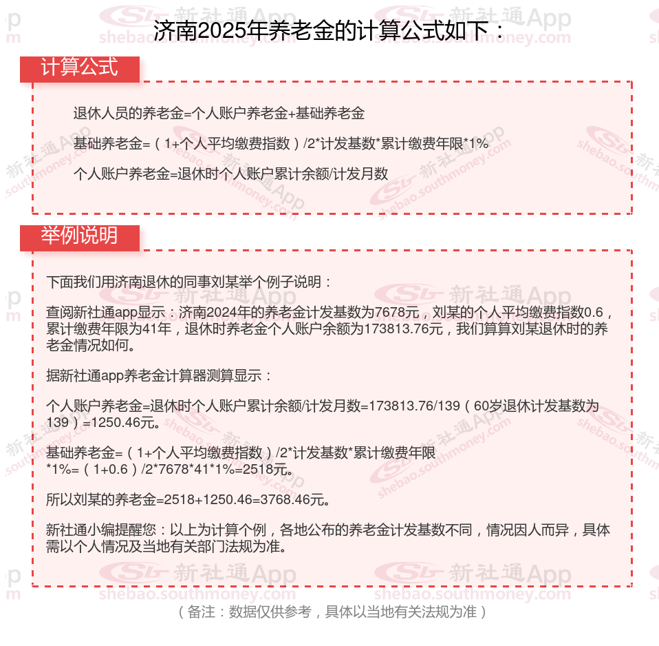
济南养老金计算公式2025年计算方法(在线计算器)

》新社通app养老金计算器,快算算你的养老金有多少!
养老金可以退出来吗?
养老金在一定条件下是可以退还的,具体退还情况需根据不同的情形来介绍。以下是可以申请退还养老金的几种特殊情况:
出国定居并丧失国籍:
参保者若在未达到领取养老保险条件前出国定居,并且丧失中华人民共和国国籍的,可以申请一次性退还基本养老保险个人账户储存额,终止基本养老保险关系。需要向居住地有关部门部门出具移民手续、户口簿注销页等相关证明。这一法规同样适用于在国内工作的外国人、港澳台居民,在与用人单位解除劳动关系并离开中国/内地(大陆)时,可以申请退还。
提前享受养老金:根据法律法规,女性60岁、男性65岁及以上的退休人员可以提前领取养老金,以弥补个人经济困难。但这一法规可能因地区和方案不同而有所差异。
正常退休:参加基本养老保险的个人,达到法定退休年龄时累计缴费满十五年的,可以按月领取基本养老金。此时并非“退还”养老金,而是按照相关法规领取。
累计缴费不足十五年:达到法定退休年龄时,如果累计缴费不足十五年,个人可以选择继续缴费至满十五年,然后按月领取基本养老金;或者选择转入新型农村社会养老保险、城镇居民社会养老保险,按照法规享受相应的养老保险待遇。此时,也可视为个人养老金账户的退出,但并非直接退还养老金,而是以另一种形式享受养老保险。
重复缴纳养老保险:
如果灵活就业人员的缴费与用人单位缴费重复,可以退还灵活就业人员缴费的部分;如果是银行代扣缴费与企业缴费重复,则退还企业缴费部分。
参保人员死亡:
参加基本养老保险的个人,因病或者非因工死亡的,其遗属可以按法规领取丧葬补助金和抚恤金,同时其养老金账户的个人储存额(余额)可以依法继承。
其他特殊情况:
职工达到法定退休年龄,但不符合按月领取基本养老金条件的(如缴费年限不足等),可以申请一次性退还基本养老保险个人账户储存额,终止基本养老保险关系。
在国内工作的外国人、港澳台居民,在与用人单位解除劳动关系并离开中国/内地(大陆)时,如果未达到法规的领取养老金条件,经本人书面申请终止社会保险关系的,可以将其社会保险个人账户储存额一次性支付给本人,终止基本养老保险关系。
综上所述,养老金在特定条件下是可以退还的,但具体的退还法规和流程可能因地区而异。在申请退还前,提议详细了解当地的法规。
温馨提示:本数据仅供参考!具体需以当地有关法规为准!
以上就是济南养老保险缴费全部内容,希望对您有帮助,欢迎关注新社通app解锁更多社保专业资讯。
社保缴纳
法定退休年龄
养老保险缴费
退休工资计算
养老保险断交
养老金认证
养老保险
养老金认证
退休工资