据新社通app数据显示,上海养老保险缴费基数2024-2025年最新标准如下:
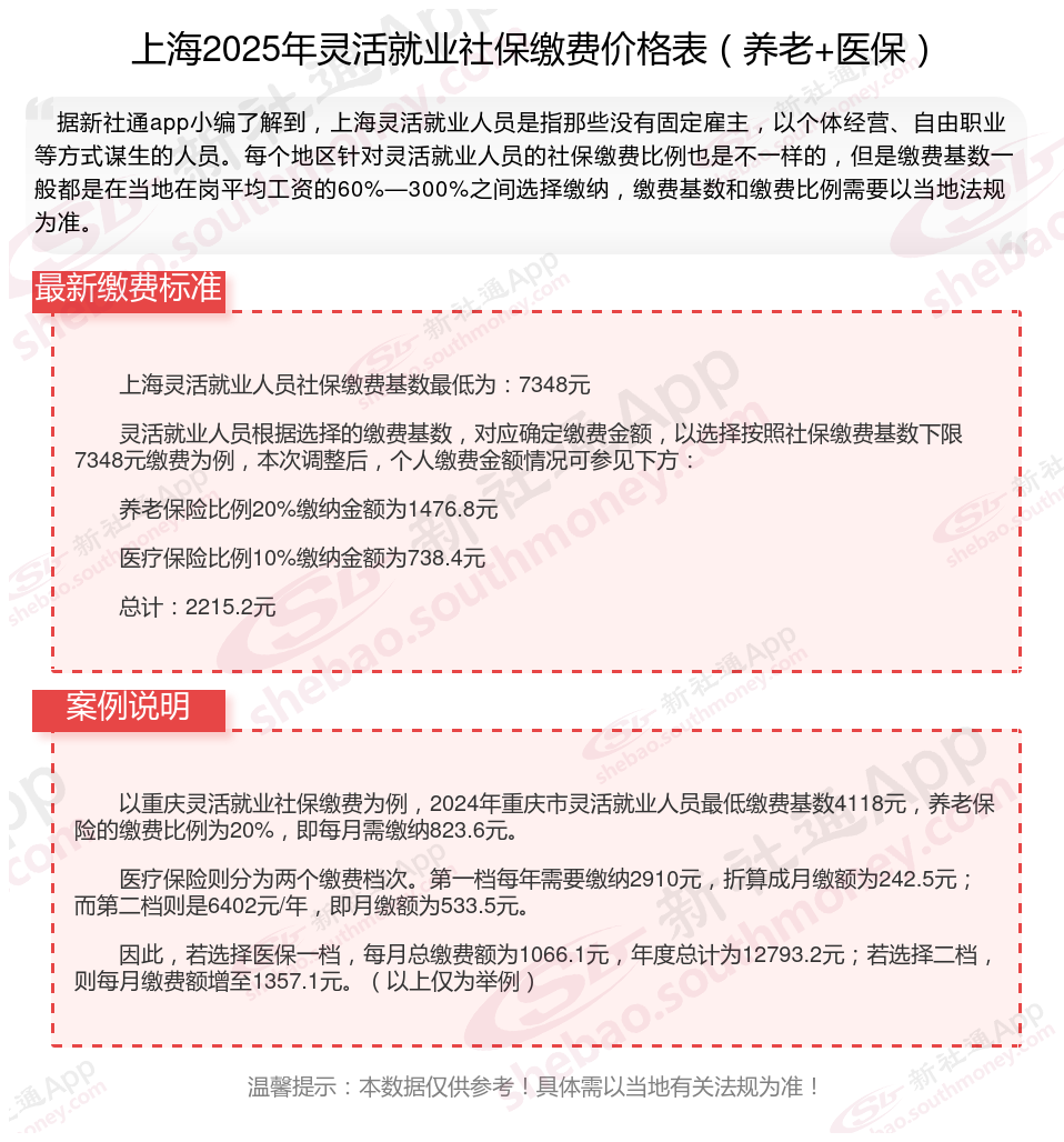
上海灵活就业人员基本养老保险缴费基数暂按不低于7384元;
缴费比例:个人承担20%;养老保险缴费个人1476.8元。
(注:本文数据仅供参考,具体以当地缴费标准为准)
个人社保一个月多少钱?根据新社通app-社保缴费查询工具提供的2025社保缴费标准详情数据如下:

社保交够多少年才有退休金?
根据有关法规,职工现行退休年龄是男性60周岁,女干部55周岁,女工人50周岁。此外,对于从事井下、高温等繁重体力劳动或其他有害身体健康工作的职工,法定退休年龄是男职工年满55周岁,女职工年满45周岁。因病或非因工致残,由医院证明并经有关部门确认完全丧失劳动能力的,退休年龄为男年满55周岁、女年满45周岁。请注意,这些法规可能会根据具体情况有所变化,并且不同行业、职业或地区可能存在一些特殊的退休方案。因此,具体的退休年龄可能因个人情况和所在地的具体方案而有所不同。为了获取最准确的信息,建议咨询所在地的社保部门或相关机构。
(备注:数据仅供参考,具体以当地有关法规为准)
养老保险缴纳
退休养老金
退休人员补差
退休养老金
社保退休工资计算方法
退休金
20年工龄
退休年龄标准
养老保险补缴
养老保险