据新社通app获悉,养老保险通常就是基本养老保险制,直接关系到我们退休之后养老金的领取。通常情况下只要达到法定退休年龄之前累计缴费满15年就可以在退休之后正常领取养老金了。那么德州2024-2025养老保险单位和个人缴费分别要交多少钱?社保退休能领多少钱?下面随新社通app小编一起来看看详情?
德州养老保险缴费基数2023-2024年最新标准(最低)要交多少钱一个月?


社保退休能领多少钱?德州养老金计算工资2024年最新计算器
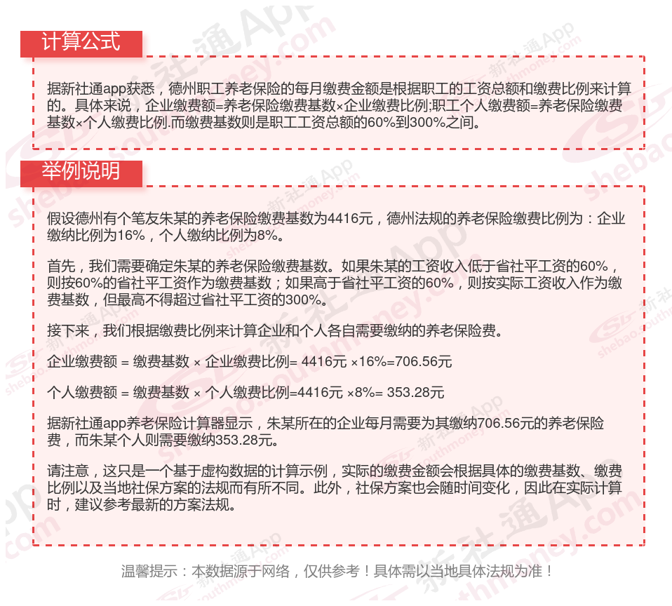
德州养老金的计算公式:
退休人员领取的养老金一般主要包括基础养老金、个人账户养老金、过渡性养老金三部分构成。
第一,德州基础养老金=退休当年的养老金计发基数或者退休当年上年度的全口径社平工资×(1+本人平均缴费指数)÷2×缴费年限×1%。
第二,德州个人账户养老金部分=退休时养老保险个人账户的余额,除以退休年龄确定的计发月数。
这一部分说实话是非常好计算的。
大家的退休年龄普遍涉及的计发月数,分别是50岁195个月,55岁170个月,60岁139个月。
只要查到个人账户的余额,然后再确定退休年龄就可以计算了。比如说退休时养老保险个人账户余额有10万元,60岁退休,每月可以领取720元左右的个人账户养老金。
第三,德州过渡性养老金部分,是最复杂的一部分,因为各个省份的计算方式都有不同。但是大部分都跟养老金计算基数挂钩,根据建立个人账户制,以前的缴费年限和本人的平均缴费指数、视同缴费指数等因素,综合计算而来。
其他省份的计算公式也差不多,都是以上三部分构成的。
举例说明:我们以德州退休网友的例子说明一下,德州2024年的计发基数则为7678元,个人平均缴费指数0.6,该网友累计缴费年限为25年(含视同缴费年限8年),退休时账户余额为105984元,视同缴费指数为0.6,德州的过渡性指数为1.30%,我们来用新社通app养老金计算器测算:这位网友退休时的养老金情况如何。
基础养老金=(1+个人平均缴费指数)/2*计发基数*累计缴费年限*1%=(1+0.6)/2*7678*25*1%=1536元。
个人账户养老金=退休时个人账户累计余额/计发月数=105984/139(60岁退休计发基数为139)=762.47元。
过渡性养老金=视同缴费指数*计发基数*视同缴费年限*过渡性指数=0.6*7678*8*1.30%=479.11元。
所以这位德州退休人员的养老金=1536+762.47+479.11=2777.58元。
各地公布的养老金计发基数不同,情况因人而异,具体需以个人情况及当地有关部门法规为准。
(备注:数据仅供参考,具体以当地有关法规为准)
以上就是德州养老保险缴费全部内容,希望对您有帮助,欢迎关注新社通app解锁更多社保专业资讯。
养老保险账户
养老保险缴费
养老保险缴费
天津养老金
退休工资
退休金计发
退休金
退休金
社保断交
退休金