据新社通app数据显示,吉林灵活就业养老保险缴费基数2024-2025年最新标准如下:
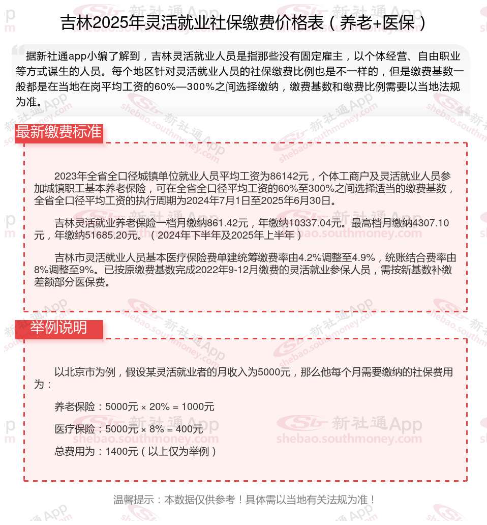
2025年度,全省职工基本养老保险缴费基数上限为全口径工资的300%,即21535.50元/月;下限为全口径工资的60%,即4307.1元/月。
个人缴费比例:20%;
(注:本文数据仅供参考,具体以当地缴费标准为准)
打工人交社保一个月多少钱?根据新社通app-社保缴费查询工具提供的2025社保缴费标准详情数据如下:

灵活就业社保的缴费基数是以上年全省在岗职工月平均工资计算。
(备注:数据仅供参考,具体以当地有关法规为准)
养老保险缴费
养老金
退休养老金多少
广东深圳个人退休金计算
退休工资
退休金
养老金
养老金计算公式
退休年龄