养老保险有什么用?
缴纳养老保险可以享受基本养老金的待遇,为自己的退休养老生活提供一份基本的收入,缴纳养老保险一般需要累计缴纳15年,才能享受待遇,养老保险缴纳越多,获得的养老金越多,如果条件允许,可以选择多缴几年。
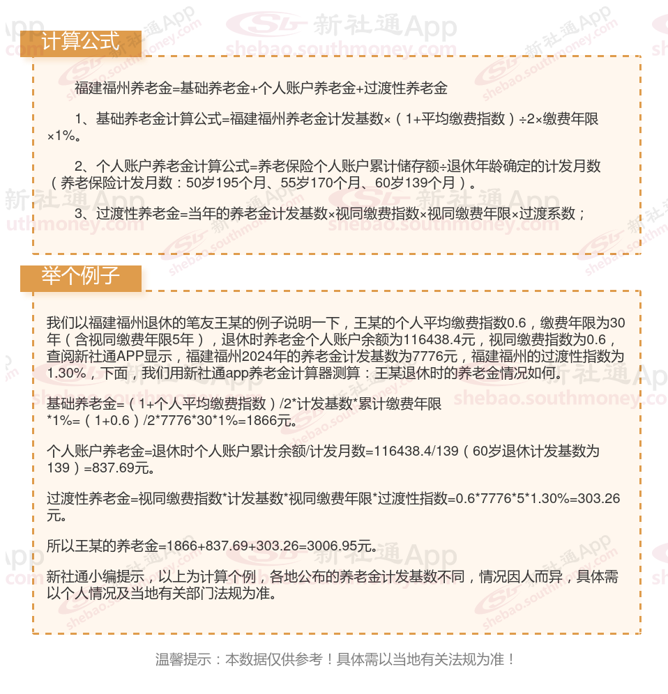
福建福州养老保险退休能领多少钱?(在线计算举例说明)

》点击新社通app养老金计算器,轻松测算你的养老金!
温馨提示:本数据仅供参考!具体需以当地有关法规为准!
以上就是福建福州养老保险缴费全部内容,希望对您有帮助,欢迎关注新社通app解锁更多社保专业资讯。
养老保险缴费
成都退休金
社保养老金
养老金
退休工资
退休工资计算方法
三亚退休金
养老金
养老金认证