汕头养老保险退休能领多少钱?(在线计算举例说明)

》点击新社通app养老金计算器,轻松测算你的养老金!
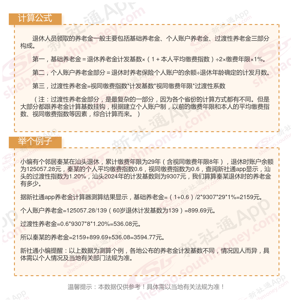
(备注:数据仅供参考,具体以当地有关法规为准)
养老保险未交满15年怎么办?
根据有关法规:“参加基本养老保险的个人,达到法定退休年龄时累计缴费满十五年的,按月领取基本养老金。参加基本养老保险的个人,达到法定退休年龄时累计缴费不足十五年的,可以缴费至满十五年,按月领取基本养老金;也可以转入新型农村社会养老保险或者城镇居民社会养老保险,按照法规享受相应的养老保险待遇。”
以及有关法规:“参加职工基本养老保险的个人达到法定退休年龄后,累计缴费不足十五年(含依照第二条法规延长缴费)的,可以申请转入户籍所在地新型农村社会养老保险或者城镇居民社会养老保险,享受相应的养老保险待遇。参加职工基本养老保险的个人达到法定退休年龄后,累计缴费不足十五年(含依照第二条法规延长缴费),且未转入新型农村社会养老保险或者城镇居民社会养老保险的,个人可以书面申请终止职工基本养老保险关系。社会保险经办机构收到申请后,应当书面告知其转入新型农村社会养老保险或者城镇居民社会养老保险的权利以及终止职工基本养老保险关系的后果,经本人书面确认后,终止其职工基本养老保险关系,并将个人账户储存额一次性支付给本人。”
可知,养老保险未交满15年主要有四种处理方案:
【1】推迟退休缴满15年。如果距离养老保险交满15年的时间不长,参保人可以选择继续交费直至满15年,接着就可以按法规领取养老金。
【2】转入城乡养老保险。大部分地区已将新型农村社会养老保险和城镇居民社会养老保险合并为了城乡居民养老保险,详情可咨询户籍所在地的村委会或居委会。
【3】终止基本养老保险关系一次性提取。一次性提取只能提取个人账户内的储存额,而缴满15年领取的养老金包括个人账户养老金和基本养老金,损失比较大,需慎重考虑。
【4】一次性补缴至15年。补缴方案并非各地都有,而且需符合一定的补缴条件,如参保所在地有一次性的补缴方案且符合条件,参保人可以选择一次性补缴至15年。
以上就是汕头养老保险缴费全部内容,希望对您有帮助,欢迎关注新社通app解锁更多社保专业资讯。
养老保险缴费
柳州养老金
退休人员养老金
西宁退休金
退休工资
退休金
养老金计算方法
退休工资计算
退休年龄标准
养老金认证