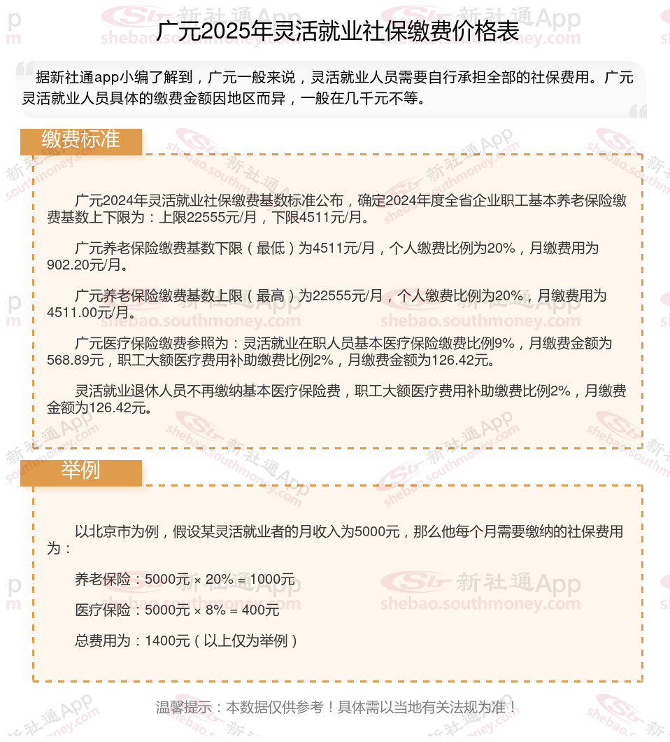
社保个人交需要多少钱一个月?根据新社通app-社保缴费查询工具提供的2025社保缴费标准详情数据如下:

灵活就业社保的缴费基数通常为60%-300%,供个人选择,个人需要缴纳全部的金额。
据新社通app数据显示,广元养老保险缴费基数2024-2025年最新标准如下:
广元灵活就业人员基本养老保险缴费基数暂按不低于4511元;
缴费比例:个人承担20%;养老保险缴费个人902.2元。
(注:本文数据仅供参考,具体以当地缴费标准为准)
养老保险缴费
柳州养老金
退休人员养老金
西宁退休金
退休工资
退休金
养老金计算方法
退休工资计算
退休年龄标准
养老金认证