城镇职工基本养老保险的养老金由基础养老金、个人账户养老金组成,具体计算方式如下:
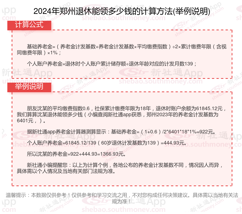
1.基础养老金:(当地的当年养老金计发基数+当地的当年基础养老金计发基数×平均缴费指数)÷2×缴费年限×1%;
2.个人账户养老金:养老保险个人账户累计储存额÷退休年龄确定的计发月数;

哪些关键要素会左右退休金的最终数额呢?
退休年龄:在城镇职工养老金计算公式中,个人养老金是根据养老金个人账户里的总额除以计发月数得来的,不同退休年龄对应不同的计发月数,40周岁到70周岁对应不同的计发月数。
缴费比例:公司缴纳一般是百分之六十到百分之三百,灵活就业社保档位百分之六十到百分之三百。基本原则是多缴多得。
缴费年限:是影响退休金数额的关键因素,通常缴费年限越长,领取的退休金越高。这反映了个人对养老保险体系的长期贡献。
退休地点的不同,会导致养老金的计算基础存在差异。例如,像北京和上海这样的大城市,由于其经济发达,养老金的计算基数相对较高,因此在这类一线城市退休的人,往往能够享受到更高水平的养老金。
社保退休工资计算方法
社保退休
潮州退休金
温州退休金
养老工资计算
退休金计算
退休金计算
退休金计算
退休金计算
海东退休金