退休后退休工资计算方法:
养老金主要由基础养老金、个人账户养老金两个部分构成。
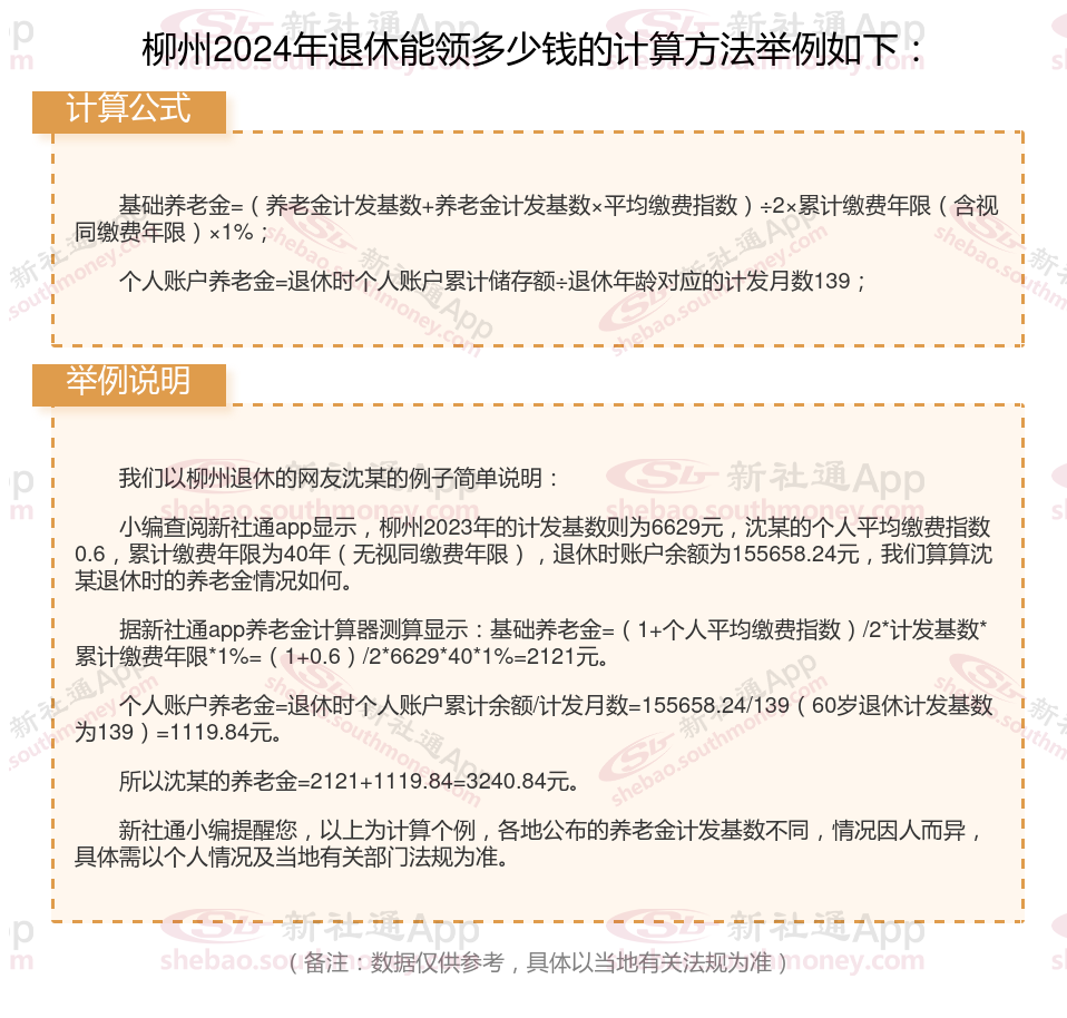
基础养老金=(参保人员退休时当地上年度在岗职工月平均工资+本人指数化月平均缴费工资)÷2×缴费年限×1%
人账户养老金=个人账户储存额÷计发月数(计发月数根据退休年龄和当时的人口平均寿命来确定)

养老保险要交多少年才能领钱?
社保至少交15年才可以到退休的年纪才可以拿退休金。
1、如果有单位,即使缴满15年,但职工还未退休,企业还得继续缴费,直至退休;个人缴纳社保的话,可停缴,也可继续缴纳。
2、根据当地法规,肯定也继续缴纳好,养老保险是遵循“多缴多得”的原则,缴费基数越高、年限越长,退休时领取养老金也越多。
3、养老保险必须缴满最低缴费年限15年,到退休年龄(男60周岁/女55周岁),就可以享受养老金待遇(晚退休除外)。
工龄33年退休金计算
养老金计算
21年工龄退休金计算
30年工龄退休金计算
宜春退休金
社保退休
怎么算养老金
社保退休工资计算方法
社保退休工资计算方法
退休工资计算公式