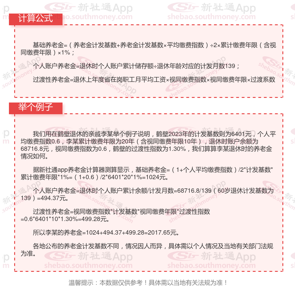
退休人员的养老金=个人账户养老金+基础养老金
基础养老金=(1+个人平均缴费指数)/2*计发基数*累计缴费年限*1%
个人账户养老金=退休时个人账户累计余额/计发月数

单位缴社保和个人缴社保的差别在哪
缴费基数和比例:
?灵活就业社保的缴费方式主要包括以下几种?:
1?、微信缴费?:关注医保微信公众号,进入“医保服务”后点击“灵活就业缴费”,输入姓名和身份证号即可缴纳基本医疗保险费用。此外,还可以通过微信的城市服务功能,选择“社保”中的“灵活就业医疗保险缴纳”进行缴费。?
?2、支付宝缴费?:打开支付宝的“市民中心”,选择“社保”中的“社保缴费”,然后选择“灵活就业医疗保险”进行缴费。
3?、银行缴费?:通过农业银行、农信社、建设银行、工商银行、中国银行、光大银行等协作银行的手机APP进行缴费。
?4、税务部门缴费?:缴费人可以前往主管税务部门的办税服务厅或服务大厅的税务征收窗口办理缴费。
职工社保员工只需缴纳个人部分。
户籍限制:
灵活就业社保的缴费主体仅为个人,即无雇工的个体工商户、未在用人单位参加社保的非全日制从业人员以及其他灵活就业人员需要自己承担全部社保费用。
无雇工的个体工商户、未在用人单位参加职工基本医疗保险的非全日制从业人员以及其他灵活就业人员,虽然工作形式和劳动关系与在职职工有所不同,但也可以选择参加职工基本医疗保险,成为职工参保人员的一部分?
险种不一样:
灵活就业社保只能缴纳养老保险和医疗保险。
职工社保:通常包括五险一金(养老保险、医疗保险、失业保险、工伤保险、生育保险和住房公积金),保险范围更全面。
退休年龄:
自由职业社保的缴费要求则相对灵活,可以根据自身情况选择缴费基数和缴费比例,但同样需要达到一定的缴费年限才能享受相应的待遇。
职工社保:男性年满60周岁,女性干部年满55周岁,女性工人年满50周岁。
生育待遇不同:
如果灵活就业人员不仅参加了基本医疗保险,还参加了生育保险,并按时足额缴纳了生育保险费,那么这类人员在生育时,可以享受与在职职工相同的生育保险待遇,包括生育医疗费用待遇和生育津贴。生育津贴的具体金额是根据新生儿出生时的上年度灵活就业人员月医保缴费基数和法定产假天数来计算的。
职工社保:能报销生娃费用,还能领生育津贴。
退休后的待遇:
养老保险待遇:灵活就业人员在达到法定退休年龄且缴费满足法规要求年限后,可以按月领取基本养老金,享受与企业职工相同的待遇。
医疗保险待遇:在参保期间,灵活就业人员因病住院或进行门诊治疗时,可以享受医疗报销待遇
基本养老保险:职工基本养老保险的待遇主要包括按月领取的基本养老金,该养老金根据法规要求计发,并享受正常调整待遇。
基本医疗保险:参加职工基本医疗保险的个人,达到法定退休年龄时累计缴费达到法规要求年限的,退休后不再缴纳基本医疗保险费,享受基本医疗保险待遇。这包括医疗费用中应当由基本医疗保险基金支付的部分,由社会保险经办机构与医疗机构、药品经营单位直接结算。
工伤保险:职工因工作原因受到意外伤害或者患职业病,且经工伤认定的,享受工伤保险待遇。其中,经劳动能力鉴定丧失劳动能力的,享受伤残待遇。
失业保险:为失业人员提供一定期限内的失业补助金,帮助其渡过失业期。
生育保险:为女性职工提供生育期间的医疗和津贴等。
工龄33年退休金计算
养老金计算
21年工龄退休金计算
30年工龄退休金计算
宜春退休金
社保退休
怎么算养老金
社保退休工资计算方法
社保退休工资计算方法
退休工资计算公式