退休人员养老金计算方法2024:
基础养老金=[(参保人员退休时全区上年度城镇单位在岗职工月平均工资+本人指数化月平均缴费工资)÷2]×缴费年限×1%。
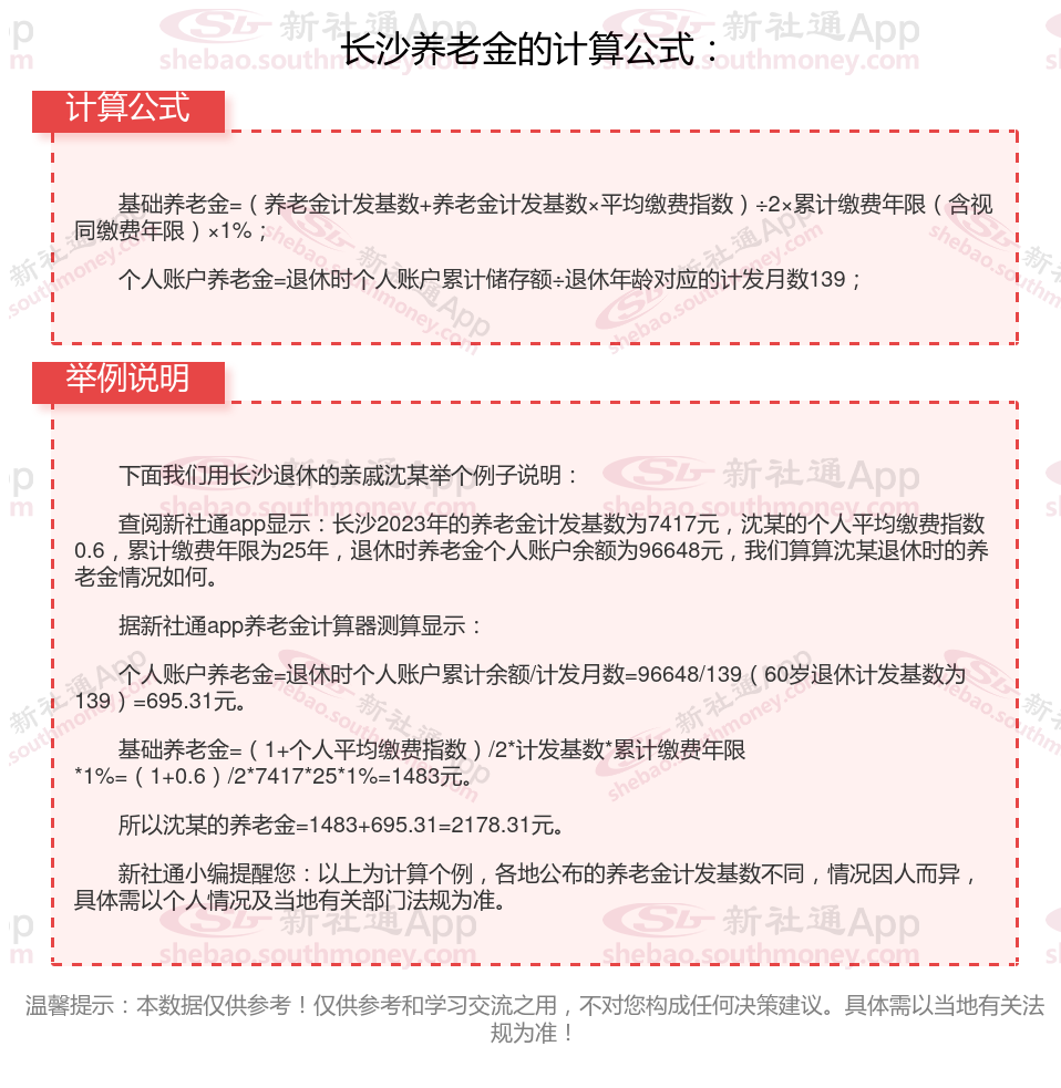
个人账户养老金,顾名思义,就是你在工作期间缴纳的养老保险金累积起来的。它的计算公式为:?个人账户养老金=个人账户储存额÷计发月数?。
过渡性养老金=(退休时上一年全省在岗职工月平均工资+本人指数化月平均缴费工资)÷2×1995年12月31日及以前未建立个人账户的累计缴费年限×1.3%(计算系数)。

退休后到底拿多少养老金与哪些因素有关?
缴费年限:养老金的领取条件之一是累计缴费满15年,但在此基础上,尽可能延长自己的缴费时间。缴费年限越长,你最终获得的养老金就会越多。
个人账户金额:个人账户金额是基本养老金的重要组成部分。个人账户金额越多,基本养老金的数额就越高。
退休年龄:一方面增大了人们养老保险缴费年限长的可能性,另一方面也降低了个人账户养老金计发月数。
社平工资:基础养老金部分与社会平均工资有关,社会平均工资越高,基础养老金也越高。
温馨提示:本数据源于网络,仅供参考!具体需以当地具体法规为准!
退休金
社保退休工资计算方法
退休养老金怎么算
养老金计算公式
养老保险退休金计算
退休金计算公式
养老金计算
养老退休金计算
退休工资怎么计算
怎么算养老金