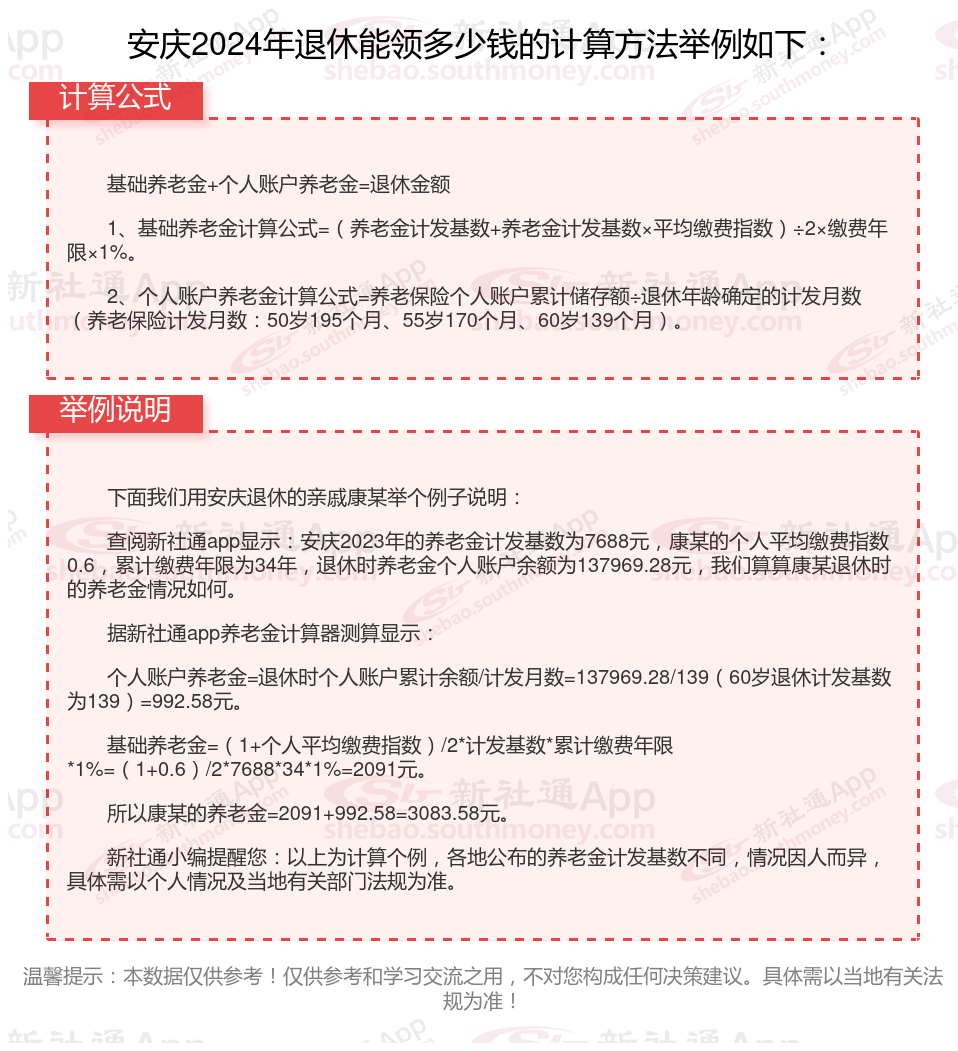
退休人员退休金2024计算方法:
基础养老金=[(参保人员退休时全区上年度城镇单位在岗职工月平均工资+本人指数化月平均缴费工资)÷2]×缴费年限×1%。
个人账户养老金月标准为个人账户储存额除以计发月数。计算公式为:
个人账户养老金=参保人员退休时个人账户累计储存额÷计发月数

个人社保和单位社保有什么区别
险种不一样:
在职职工则须缴纳养老保险、医疗保险、工伤保险、生育保险以及失业保险这五大类。
灵活就业社保是针对没有与用人单位签订劳动合同,劳动时间、收入、工作场所、劳动关系等与企业用人不同的就业形式而设立的社会保险体系。
缴费基数和比例:
企业职工基本养老保险:通常由单位和个人共同缴纳,按月缴费,缴费比例和缴费基数有确定要求;
自由职业社保的缴费要求则相对灵活,可以根据自身情况选择缴费基数和缴费比例,但同样需要达到一定的缴费年限才能享受相应的待遇。
生育待遇不同:
职工社保生育保险待遇包括生育医疗费用和生育津贴。
1、生育医疗费用包括生育的医疗费用、计划生育的医疗费用和法律、法规要求的应当由生育保险基金支付的其他项目费用。
计划生育的医疗费用指职工放置或者取出宫内节育器、施行输卵管或者输精管结扎及复通手术、实施人工流产术或者引产术等发生的医疗费用。
参加生育保险的人员在协议医疗服务机构发生的生育医疗费用,符合生育保险药品目录、诊疗项目及医疗服务设施标准的,由生育保险基金支付。
2、生育津贴是女职工按照法规要求享受产假或者计划生育手术休假期间获得的工资性补偿,按照职工所在用人单位上年度职工月平均工资的标准计发。
一般来说,灵活就业人员自行缴纳的社保中只包含了基本养老保险和基本医疗保险,无法单独缴纳生育保险。因此,如果未缴纳生育保险,则无法领取生育津贴。
目前多个城市已经开始实施生育保险和职工基本医疗保险合并的工作,这意味着只要以灵活就业人员身份缴纳了职工医保,就可以享受生育医疗费用的报销待遇。但具体是否能够领取生育津贴,还需根据当地相关法规而定。
温馨提示:本数据仅供参考!仅供参考和学习交流之用,不对您构成任何决策建议。具体需以当地有关法规为准!
社保养老金计算方法
退休金测算
养老金
社保退休工资计算方法
养老金
怎么算养老金
工龄28年退休金计算
退休金
退休工资计算
茂名社保缴纳、退休金计算