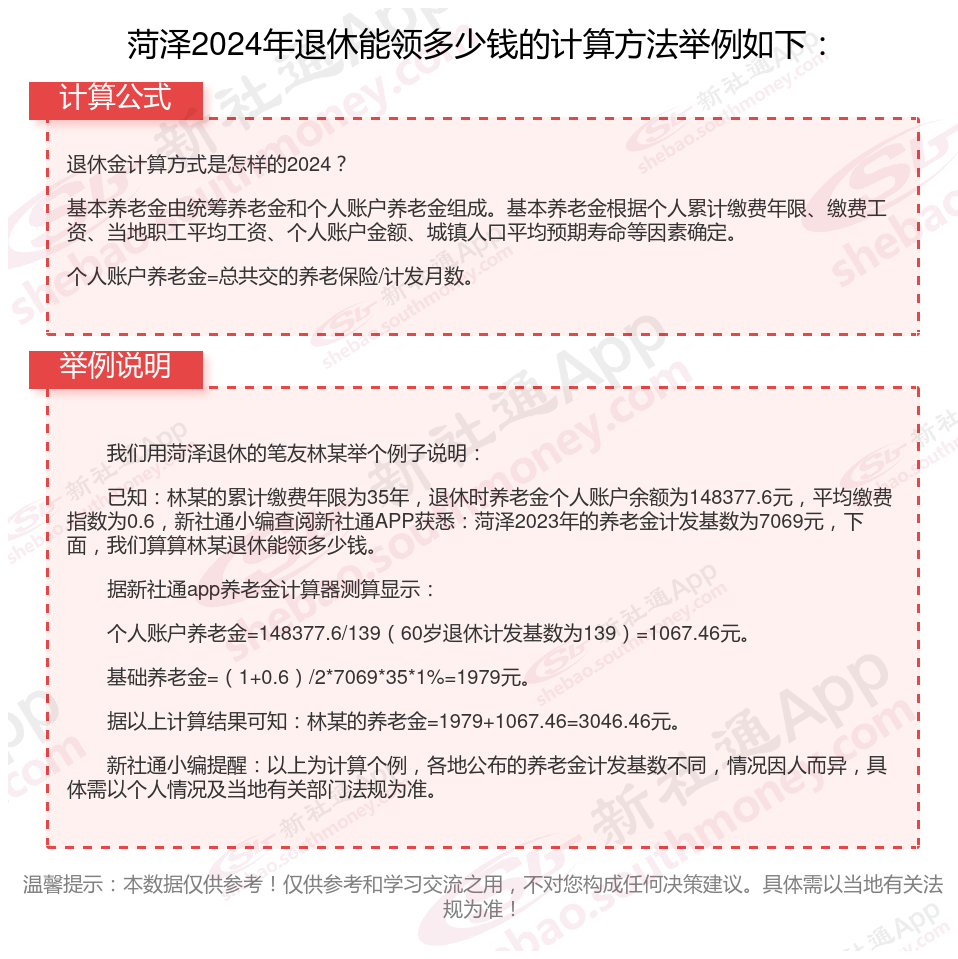
2024退休金计算方式是怎样的?
养老金通常是有基础养老金,个人账户养老金以及过渡性养老金来进行组成的。
基础养老金:其计算公式为(全省上年度在岗职工月平均工资+本人指数化月平均缴费工资)÷2×缴费年限×1%。其中,本人指数化月平均缴费工资=全省上年度在岗职工月平均工资×本人平均缴费指数(本人平均缴费指数最高为300%,最低为60%,指数在0.6~3之间)。
人账户养老金=个人账户储存额÷计发月数(计发月数根据退休年龄和当时的人口平均寿命来确定)。

职工社保和灵活就业社保的区别有哪些?
缴费基数和比例:
灵活就业者需要根据自己的实际情况和需求来选择适合自己的社保方案。
在职职工:缴费将基于自身在上年度的月平均工资。
户籍限制:
灵活就业养老:适用于无雇工的个体工商户、及其他自由职业者等灵活就业人员。
无雇工的个体工商户、未在用人单位参加职工基本医疗保险的非全日制从业人员以及其他灵活就业人员,虽然工作形式和劳动关系与在职职工有所不同,但也可以选择参加职工基本医疗保险,成为职工参保人员的一部分?
险种不一样:
灵活就业人员:社保只参加养老保险和医疗保险,部分地区可参加失业保险。
职工社保是指在企事业单位正常工作的职工所缴纳的社保,包括养老、医疗、生育、工伤、失业保险。这类社保由企业和职工共同承担费用,且保险待遇相对较高。职工社保是强制性的,用人单位和职工都必须依法缴纳。
退休年龄:
灵活就业退休年龄为男性60周岁、女性50周岁,除了灵活就业的情形之外,其他单位聘用的一般劳动者的退休年龄也都是这样的,具体情况下在达到上述退休年龄后,可以办理有关退休的程序。随着相关法规的调整,这一年龄条件可能会有所调整。
企业职工基本养老保险:目前男满60周岁,女干部满55周岁,女工人满50周岁,并且累计缴费满15年的,可办理退休;从事有害特殊工种、因病丧失劳动能力等情形,可以提前退休;
生育待遇不同:
灵活就业参保人可以享受待遇的生育医疗费用包括:
1.生育的医疗费用
包括符合要求的产前检查、终止妊娠(含宫外孕终止妊娠)、分娩住院期间的费用,终止妊娠、分娩住院期间诊治妊娠合并症、并发症的费用。
2.计划生育的医疗费用
包括放置或者取出宫内节育器,施行输卵管、输精管结扎或者复通手术、人工流产、引产术等发生的医疗费用,施行计划生育手术期间诊治合并症、并发症的费用。
3.法规要求纳入生育保险支付范围的其他费用
注:符合相关法规要求的药品、诊疗项目和医用耗材支付范围的生育医疗费用,按照生育保险要求支付;其他医疗费用,按照基本医疗保险的有关要求执行。
职工社保生育险的具体福利,主要包含两大块:
生育医疗费:主要报销从怀孕到生产全过程的费用,比如产前检查、分娩产生的医疗费,部分城市还能报销节育费。
生育津贴:由于生育期间不能工作,为了弥补这期间的收入损失,会给予的一定补偿。
由此可见,生育险不仅能报销生孩子的费用,甚至还能赚一笔津贴,福利非常不错。
退休后的待遇:
养老保险待遇:灵活就业人员在达到法定退休年龄且缴费满足法规要求年限后,可以按月领取基本养老金,享受与企业职工相同的待遇。
医疗保险待遇:在参保期间,灵活就业人员因病住院或进行门诊治疗时,可以享受医疗报销待遇
基本养老保险:职工基本养老保险的待遇主要包括按月领取的基本养老金,该养老金根据法规要求计发,并享受正常调整待遇。
基本医疗保险:参加职工基本医疗保险的个人,达到法定退休年龄时累计缴费达到法规要求年限的,退休后不再缴纳基本医疗保险费,享受基本医疗保险待遇。这包括医疗费用中应当由基本医疗保险基金支付的部分,由社会保险经办机构与医疗机构、药品经营单位直接结算。
工伤保险:职工因工作原因受到意外伤害或者患职业病,且经工伤认定的,享受工伤保险待遇。其中,经劳动能力鉴定丧失劳动能力的,享受伤残待遇。
失业保险:为失业人员提供一定期限内的失业补助金,帮助其渡过失业期。
生育保险:为女性职工提供生育期间的医疗和津贴等。
温馨提示:本数据仅供参考!仅供参考和学习交流之用,不对您构成任何决策建议。具体需以当地有关法规为准!
养老金怎么计算
退休工资怎么计算
淄博退休金计算
养老金
退休工资计算公式
退休金计算器
丹东社保缴纳、退休金计算
养老金计算方式
退休金计算公式
养老保险养老金计算