2024退休后退休工资计算方法:
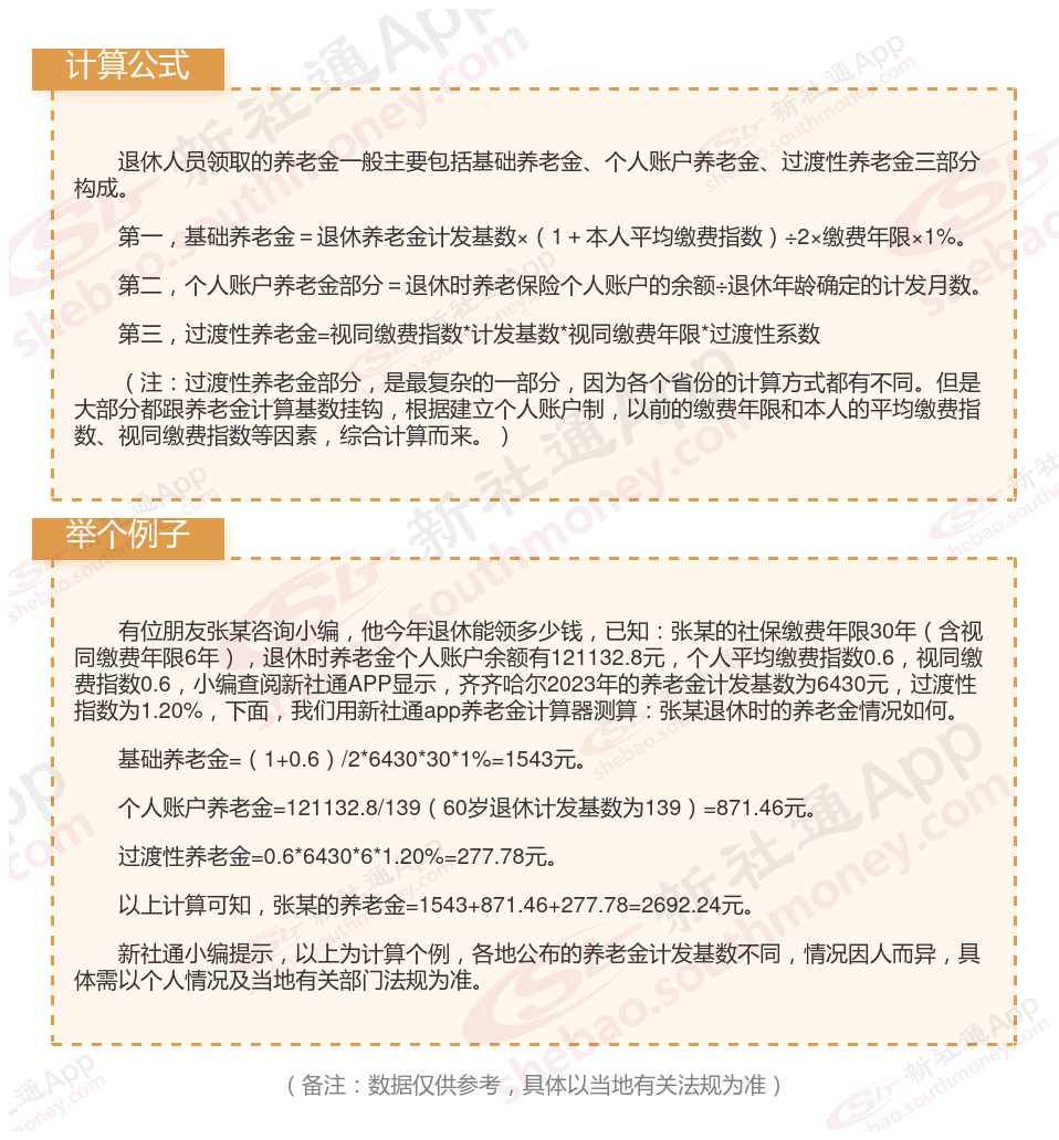
基本养老金=(全省上年度月平均工资+本人指数化月平均工资)/ 2 × 缴费年限×1%。
个人账户养老金的计算方式为个人账户储存额除以计发月数。个人账户储存额包括个人缴纳的基本养老保险费、单位缴纳的基本养老保险费记入个人账户部分以及按社保利率计算的利息。
个人账户养老金的计算则是:个人账户累计储存额÷计发月数。这部分的计算依赖于个人在养老保险期间的累计储存额以及养老金的计发月数。

社保要交满多少年可以领养老金?
累计缴满15年即可,不过要等到退休后才能领取。而且社保是多缴多得的,缴的越多、越久,退休后能领的养老金就越多。实际上目前我国法规的养老保险最低累计缴费年限是达到,15周年,无论是职工养老保险也好还是城乡居民养老保险也好它的最低缴费年限,都是15周年。
养老保险待遇支出包括按要求支付给参保城乡居民的基础养老金和个人账户养老金,以及丧葬补助金。基础养老金指按要求计发标准,由各级地方为符合待遇领取条件的参保城乡居民全额予以补助的养老金待遇。
退休工资的具体数额是根据个人累计缴费年限、缴费工资、当地职工平均工资、个人账户金额以及城镇人口平均预期寿命等多个因素综合计算得出的。因此,每个人的退休工资都会有所不同。
宁波退休金计算
24年退休金
养老金如何计算
退休工资
退休工资计算
退休金
东方退休金计算
日照退休金计算
社保退休金计算方法
退休金计算公式