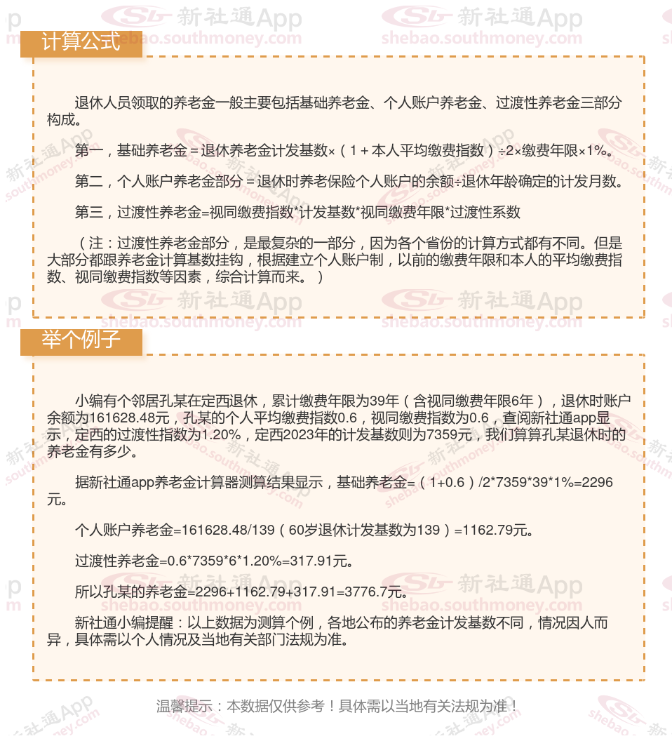
基础养老金+个人账户养老金=退休金额
1、基础养老金计算公式=(养老金计发基数+养老金计发基数×平均缴费指数)÷2×缴费年限×1%。
2、个人账户养老金计算公式=养老保险个人账户累计储存额÷退休年龄确定的计发月数(养老保险计发月数:50岁195个月、55岁170个月、60岁139个月)。

社保买了多少年之后可以领取养老金?
社保至少交15年才可以到退休的年纪才可以拿退休金。
1、如果有单位,即使缴满15年,但职工还未退休,企业还得继续缴费,直至退休;个人缴纳社保的话,可停缴,也可继续缴纳。
2、根据当地法规,肯定也继续缴纳好,养老保险是遵循“多缴多得”的原则,缴费基数越高、年限越长,退休时领取养老金也越多。
3、养老保险必须缴满最低缴费年限15年,到退休年龄(男60周岁/女55周岁),就可以享受养老金待遇(晚退休除外)。
温馨提示:本数据源于网络,仅供参考!具体需以当地具体法规为准!
养老金
葫芦岛养老金计算公式
退休金
退休金
张掖养老金计算公式
长春退休工资
养老金怎么计算
郴州养老金计算公式
退休金
22年退休金