2024退休后退休金计算方法:
退休金金额主要是由基础养老金以及个人账户养老金两者共同组成。
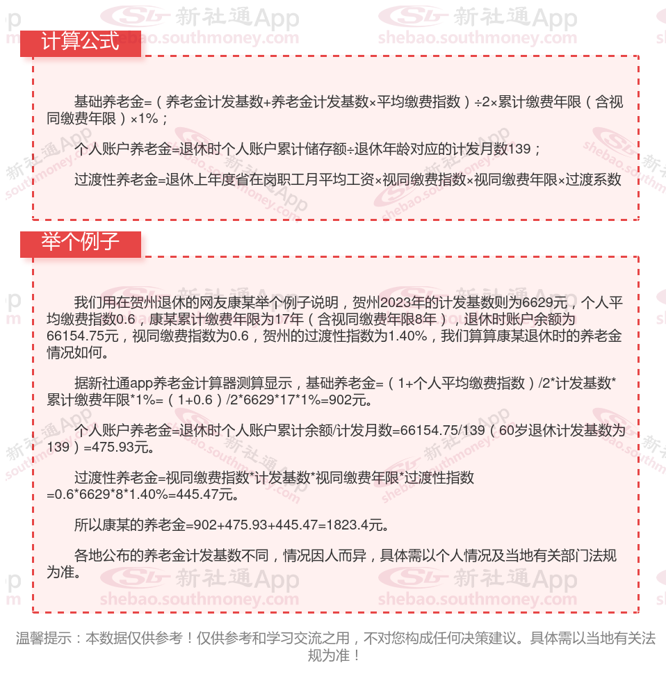
基础养老金=(退休上一年贺州在岗职工月平均工资+退休上一年贺州在岗职工月平均工资×个人平均缴费工资指数)÷2×累计缴费年限(含视为缴费年限)×1%。
个人账户养老金:以个人账户储存额除以计发月数。计算公式为:个人账户养老金 = 参保人员退休时个人账户累计储存额 ÷ 计发月数。
过渡性养老金(适用于特定人群):具体计算方法因地区而异,需参照当地法规执行。

职工社保和灵活就业社保,哪个更好?
险种不一样:
灵活就业人员社保只参加养老保险和医疗保险,部分地区可参加失业保险。
社保,作为一项重要的社会保险体系,对于个人的生活保证和社会的稳定发展起着至关重要的作用。
缴费基数和比例:
灵活就业社保:自主登记,自愿缴纳,每月一交。
职工社保:个人只需承担8%的养老保险费用,而企业需要承担16%的养老保险费用及其他险种的部分费用
生育待遇不同:
灵活就业人员只缴纳医疗保险费,不缴纳生育保险,生孩子后是不能享受生育津贴的,但可以报销一部分生育医疗费、或者享受一次性生育医疗补助费。但是要符合我国计划生育,然后在医保定点医疗机构生孩子产生的检查费、手续费、住院费等,是在医保目录里的,可以通过医保卡进行报销。
职工社保生育险的具体福利,主要包含两大块:
生育医疗费:主要报销从怀孕到生产全过程的费用,比如产前检查、分娩产生的医疗费,部分城市还能报销节育费。
生育津贴:由于生育期间不能工作,为了弥补这期间的收入损失,会给予的一定补偿。
由此可见,生育险不仅能报销生孩子的费用,甚至还能赚一笔津贴,福利非常不错。
温馨提示:本数据仅供参考!具体需以当地有关法规为准!
退休金如何计算
养老保险退休金计算
退休工资
退休金
社保养老金计算方法
退休工资
怎么算养老金
退休金测算
退休工资计算
养老金