退休金计算方式是怎样的?
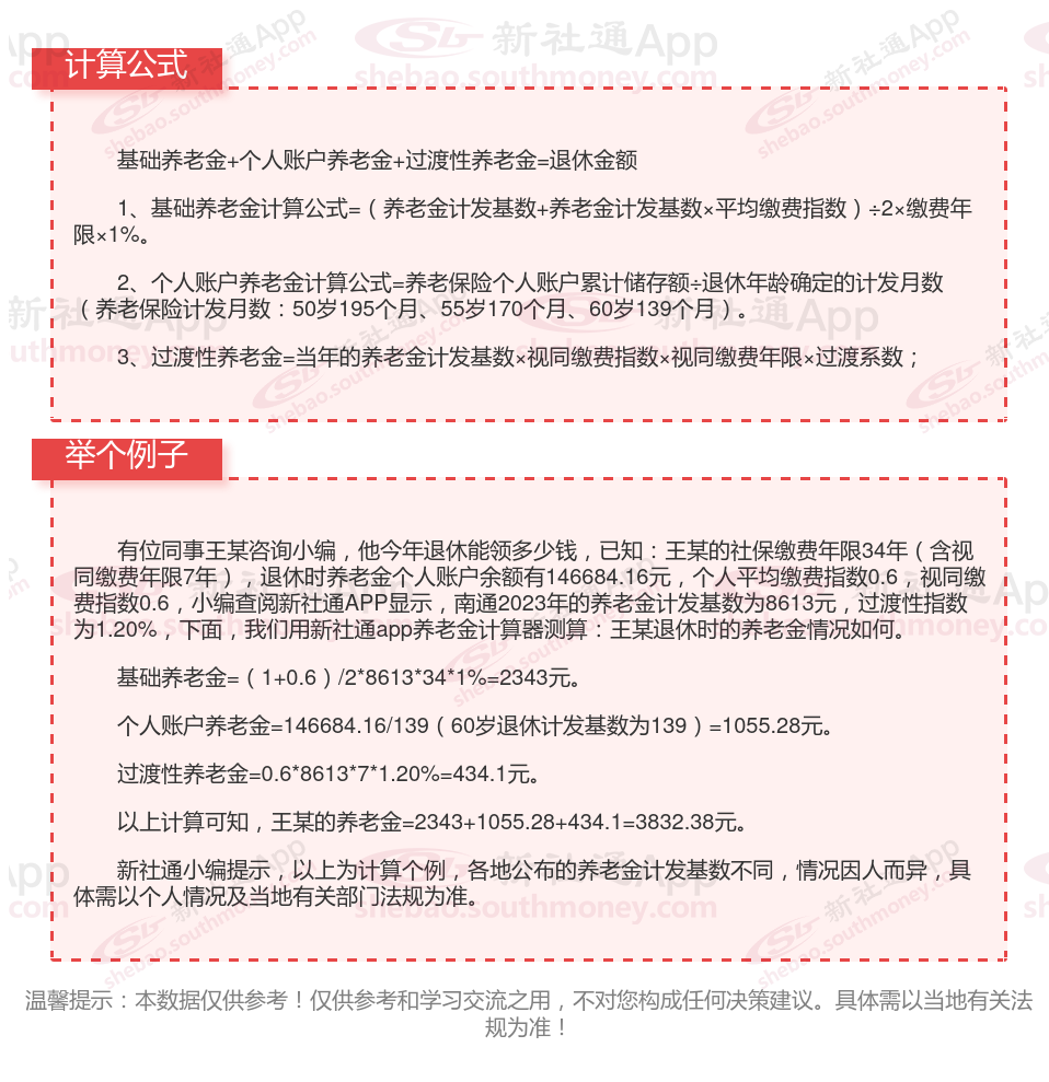
退休金分为三个部分,分别是基础养老金、个人账户养老金和过渡性养老金,这三种养老金的计算方法为:
基础养老金部分,缴费年限是计算养老金的主要因素。同样平均缴费指数是1的情况下,缴费15年可以领取15%的退休上年度社会平均工资,缴费20年可以领取20%,缴费30年可以领取30%,缴费40年可以领取40%,完全成正比的。
个人账户养老金月标准为个人账户储存额除以计发月数。计算公式为:
个人账户养老金=参保人员退休时个人账户累计储存额÷计发月数
过渡性养老金=职工退休时当地上一年度在岗职工月平均工资×职工本人平均缴费工资指数×视同缴费年限×1.2%

个人缴纳社保与单位缴纳社保有什么区别
缴费基数和比例:
灵活就业社保:由个人全额缴纳,包括基本养老保险和基本医疗保险。
按照2024年北京社保基数下限6821元,企业为员工缴纳社保的费用情况如下:
养老保险:企业缴纳比例为16%,即1091.36元。
失业保险:企业缴纳比例为0.5%,即34.11元。
工伤保险:单位缴纳比例在0.2%—1.9%之间,假设按0.5%计算,则为34.11 元。
职工基本医疗保险(含生育):企业缴纳比例为9.8%,即668.46元。
综上,企业按照社保基数下限为员工缴纳社保的总费用约为1827.94元
退休年龄:
灵活就业人员基本养老保险:以城镇个体工商户、自谋职业者以及采取各种灵活方式就业的参保人员男性年龄满60周岁、女性年龄满55周岁)时累计缴费满15年且待遇领取地在本经办机构的,由参保单位(灵活就业人员由档案托管单位或个人)向社保经办机构提出核定养老金申请。不少灵活就业人员,都曾经按“企业职工”参保缴费,而企业“女工人”岗位退休年龄为50岁。对于岗位和参保身份多次变动的女性灵活就业人员,其具体退休年龄如何判定,按当地社保要求执行;
企业职工基本养老保险:企业职工养老保险的待遇水平相对较高,因为其缴费基数和缴费比例通常较高;退休养老金主要由基础(社会统筹)养老金、个人账户养老金组成,基础养老金按照累计缴费年限、历年缴费水平、退休时社会平均工资等因素计算,具体计算方法参考当地社保要求。
户籍限制:
灵活就业社保:是个人自身实现就业的一种形式,没有和企业建立劳动关系。灵活就业社保只能参加养老保险或者医疗保险,也可以两者都参加,都是个人自愿缴纳的,没有强制关系。但是缴纳灵活就业社保一般需要本地户籍才能缴纳,并且还只能叫养老和医保,多的不给,相对于职工社保的五个险种,灵活就业社保保险就显得薄弱了。还可能在办理的时候,需要本人一趟趟跑社保局,整个过程会比较麻烦。
无雇工的个体工商户、未在用人单位参加职工基本医疗保险的非全日制从业人员以及其他灵活就业人员,虽然工作形式和劳动关系与在职职工有所不同,但也可以选择参加职工基本医疗保险,成为职工参保人员的一部分
险种不一样:
灵活就业社保:通常只包括养老和医疗两种保险,在生育、工伤和失业等方面可能缺乏相应的保险。
职工社保则包括医疗保险、养老保险、生育保险、失业保险和工伤保险,即通常所说的“五险”。
退休后的待遇:
养老保险待遇:灵活就业人员在达到法定退休年龄且缴费满足法规要求年限后,可以按月领取基本养老金,享受与企业职工相同的待遇。
医疗保险待遇:在参保期间,灵活就业人员因病住院或进行门诊治疗时,可以享受医疗报销待遇
基本养老保险:职工基本养老保险的待遇主要包括按月领取的基本养老金,该养老金根据法规要求计发,并享受正常调整待遇。
基本医疗保险:参加职工基本医疗保险的个人,达到法定退休年龄时累计缴费达到法规要求年限的,退休后不再缴纳基本医疗保险费,享受基本医疗保险待遇。这包括医疗费用中应当由基本医疗保险基金支付的部分,由社会保险经办机构与医疗机构、药品经营单位直接结算。
工伤保险:职工因工作原因受到意外伤害或者患职业病,且经工伤认定的,享受工伤保险待遇。其中,经劳动能力鉴定丧失劳动能力的,享受伤残待遇。
失业保险:为失业人员提供一定期限内的失业补助金,帮助其渡过失业期。
生育保险:为女性职工提供生育期间的医疗和津贴等。
温馨提示:本数据仅供参考!具体需以当地有关法规为准!
退休金如何计算
养老保险退休金计算
退休工资
退休金
社保养老金计算方法
退休工资
怎么算养老金
退休金测算
退休工资计算
养老金