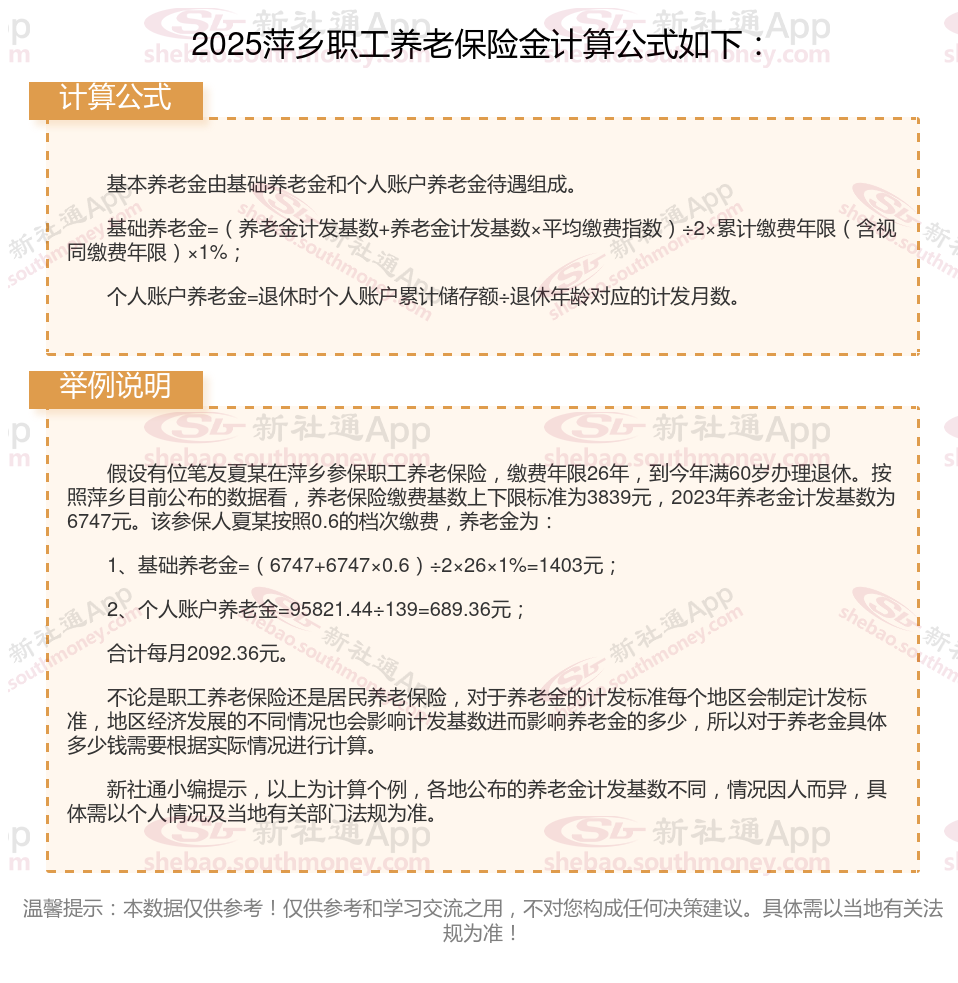
2025退休金计算方法:
退休养老金=基础养老金+个人养老金。
基础养老金:其计算公式为(全省上年度在岗职工月平均工资+本人指数化月平均缴费工资)÷2×缴费年限×1%。其中,本人指数化月平均缴费工资=全省上年度在岗职工月平均工资×本人平均缴费指数(本人平均缴费指数最高为300%,最低为60%,指数在0.6~3之间)。
个人账户养老金=退休时个人账户储存额/本人退休年龄相对应的计发月数。有独生子女证的,增加养老金总额的5%。
过渡性养老金=参保人员退休时本省上一年度在岗职工月平均工资×本人平均缴费指数×本人建立个人账户前缴费年限×1.3%。

灵活就业社保和职工社保有哪些区别
险种不一样:
什么是灵活就业社保?
根据《社会保险法》的要求,职工应当参加基本养老保险,用人单位和职工本人共同承担相应的保险费。
灵活就业人员、无雇工的个体工商户、在用人单位没有参加基本养老保险的非全日制用工劳动者,可以参加基本养老保险,不过需要自己承担相应的保险费。
医疗保险的表述也是完全一样的,灵活就业人员可以参加职工基本医疗保险。
在职职工:在职职工参加的社保包括养老保险、医疗保险、工伤保险、生育保险和失业保险,就是我们常说的“五险”。
户籍限制:
灵活就业社保:一般是两险,医疗保险和养老保险。个别城市可以交三险,多交一个失业险。
职工社保则是强制性的,职工和用人单位都必须依法缴纳。
退休年龄:
灵活就业人员退休年龄:目前,我国法定退休年龄为男性60周岁,女性55周岁;从事特殊工种的人员,根据相关法规,可以在50周岁退休;因病或非因工致残的人员,根据相关法规,可以在50周岁退休。
养老金(当地上年度职工平均工资+本人指数化月平均缴费工资)/2×[缴费年限(含视同缴费年限)×1%+个人账户存额/计发月数(50岁为195、55岁为170、60岁为139。年龄,男职工60周岁,特殊岗位55周岁,病退50周岁,女干部55周岁,女职工50周岁,特殊岗位,病退45周岁。随着新规的逐步实施,这一年龄条件可能会有所调整。
温馨提示:本数据仅供参考!仅供参考和学习交流之用,不对您构成任何决策建议。具体需以当地有关法规为准!
养老工资计算
怎么算养老金
退休金
退休金
亳州退休金计算
五指山退休金
退休工资计算公式
社保退休工资计算方法
忻州养老金计算公式
退休金计算