灵活就业缴社保是指未在用人单位参加社会保险的各类灵活就业人员,如无雇工的个体工商户、未在用人单位参加基本养老保险或职工基本医疗保险的非全日制从业人员等,以个人身份自愿参加社会保险并缴纳相应保费的行为。
据新社通app数据显示,南通养老保险缴费基数2024-2025年最新标准如下:
南通灵活就业人员基本养老保险缴费基数暂按不低于4494元;
缴费比例:个人承担20%;养老保险缴费个人898.8元。
(注:本文数据仅供参考,具体以当地缴费标准为准)
南通社保缴费多少钱?下表是2024-2025年南通社保费用明细参考,根据新社通app-社保缴费查询工具提供的最新数据如下:

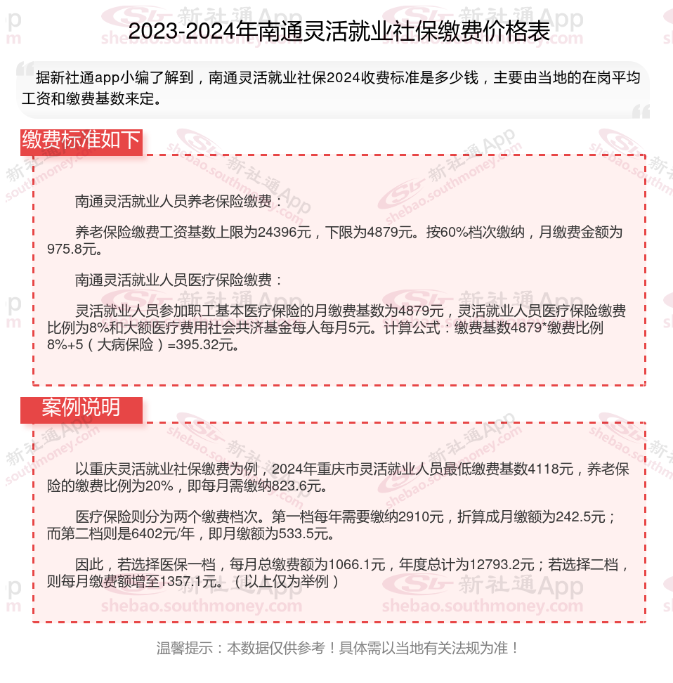
南通灵活就业人员养老保险缴费:
养老保险缴费工资基数上限为24396元?,下限为4879元?。按60%档次缴纳,月缴费金额为975.8元。
南通灵活就业人员医疗保险缴费:
灵活就业人员参加职工基本医疗保险的月缴费基数为4879元,灵活就业人员医疗保险缴费比例为8%和大额医疗费用社会共济基金每人每月5元。计算公式:缴费基数4879*缴费比例8%+5(大病保险)=395.32元。
无雇工的个体工商户、未在用人单位参加养老保险的非全日制从业人员和其他灵活就业人员等以个人身份参加养老保险的人员,可在缴费基数上下限之间选择适当的缴费基数缴费,缴费比例为20%。
计算公式:月缴费金额=(上年全口径工资÷12)×档次×20%
例如:四川某个人参保人员,选择60%档次缴费:则月缴费金额为(90220 ÷12)×60%×20%=902.2元;若选择300%档次缴费:则月缴费金额为(90220 ÷12)×300%×20%=4511元。
温馨提示:本数据仅供参考!仅供参考和学习交流之用,不对您构成任何决策建议。具体需以当地有关法规为准!
退休金
宜春退休金计算
梧州退休金计算
社保缴纳
退休金
鸡西退休金计算
社保缴纳
社保缴纳
邢台退休金计算
退休金