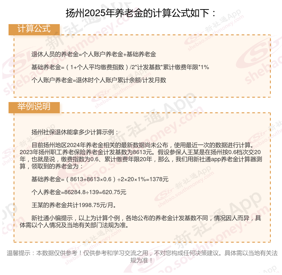
退休后退休金计算方法2025:
退休金计算方法的养老金计算方法,职工退休时的养老金由两部分组成:养老金=基础养老金+个人账户养老金
基础养老金=(参保人员退休时当地上年度在岗职工月平均工资+本人指数化月平均缴费工资)÷2×缴费年限×1%。
个人账户养老金=个人账户储存额÷个人账户养老金计发月数。
过渡性养老金月标准以本人指数化月平均缴费工资为基数,“统账结合”前的缴费年限每满1年发给1.2%。计算公式为:过渡性养老金=本人指数化月平均缴费工资×统账结合前的缴费年限×1.2%

单位缴社保和个人缴社保的差别在哪
险种不一样:
灵活就业社保通常只包括养老保险和医疗保险,部分地区可参加失业保险,但并不包括工伤保险和生育保险。
社会保险实际上有养老、医疗、工伤、生育、失业五种。每一种保险的缴费比例都不一样,2019年底生育保险并入了医疗保险,缴费比例与医疗保险缴费比例是合并计算的。
企业职工的社会保险缴费分为两部分,一部分是职工本人缴费,另一部分是企业缴费。
职工本人需要承担养老保险缴费基数的8%,医疗保险缴费基数的2%,失业保险0.3%~1%。医疗和养老是全国统一的,生育保险和工伤保险个人不需要承担任何费用。
缴费基数和比例:
灵活就业人员养老保险缴费比例为20%,医疗保险缴费以当地上年度城镇在岗职工月平均工资的80%为基数,按4.2%或8%比例缴纳基本医疗保险费。
职工社保的缴费由用人单位和职工个人共同承担,用人单位承担大部分费用,职工个人承担小部分,并且由单位负责代扣代缴。
生育待遇不同:
灵活就业人员可选择按5.5%、7%或9%的缴费比例缴纳职工医保费。区别是:按单建统筹(5.5%)缴纳的,不享受生育医疗费待遇,不享受生育津贴待遇;按单建统筹(7%)缴纳的,享受生育医疗费待遇,不享受生育津贴待遇;按统账结合(9%)缴纳的,享受生育医疗费待遇,不享受生育津贴待遇。
符合享受生育保险待遇的灵活就业人员,其生育时发生的生育医疗费在定点医院按要求联网据实结算;在非定点医疗机构生育发生的生育医疗费,三级医院按照限额剖宫产4500元,顺产3100元的标准结算,二级及以下医院按照限额剖宫产3200元,顺产2400元的标准结算,由参保单位或个人携带泰安市生育保险待遇申报表、住院或门诊发票复印件、住院或门诊病历复印件(仅一胎提供,二胎、三胎不需提供)到医保经办机构办理报销手续。
女职工生育享有生育津贴,以职工产假或者计划生育休假天数计发,计发基数为职工所在用人单位前12个月生育保险月人均缴费基数除以30计算。计发天数为:顺产的,158天;难产、剖宫产的,增加15天;生育多胞胎的,每多生育1个婴儿,增加15天。
温馨提示:本数据源于网络,仅供参考!具体需以当地具体法规为准!
退休金计算
退休工资计算方法
养老保险退休金计算
双鸭山社保缴纳、退休金计算
社保退休
17年工龄退休金计算
防城港退休金
工龄工资
社保退休金计算方法
临沂退休工资