社保个人交需要多少钱一个月?根据新社通app-社保缴费查询工具提供的2025社保缴费标准详情数据如下:

自由职业社保的缴费要求则相对灵活,可以根据自身情况选择缴费基数和缴费比例,但同样需要达到一定的缴费年限才能享受相应的待遇。
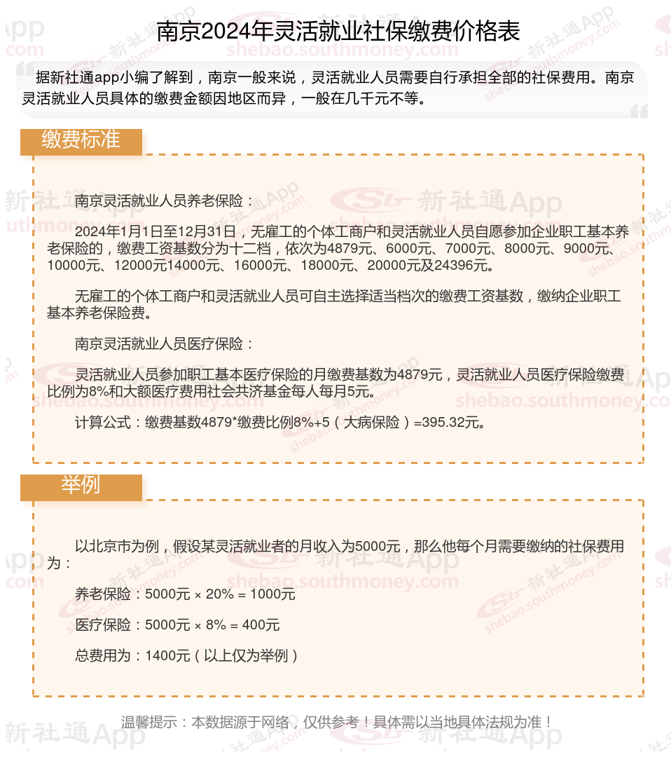
据新社通app数据显示,2024-2025年南京灵活就业人员养老保险的缴费标准是根据缴费基数来确定的:
个人养老保险缴费比例为20%,缴费基数的下限为4494元。
(注:本文数据仅供参考,具体以当地缴费标准为准)
养老保险退休金计算
社保退休金计算方法
嘉兴退休金
退休金计算公式
退休工资怎么计算
养老金怎么计算
养老金计算方式
缴纳社保比例
养老金如何计算
养老金