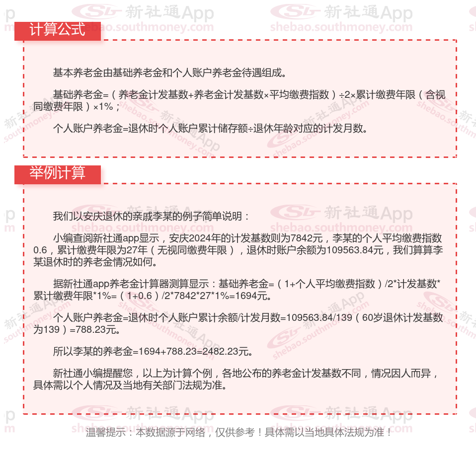
基础养老金=(养老金计发基数+养老金计发基数×平均缴费指数)÷2×累计缴费年限(含视同缴费年限)×1%;
个人账户养老金=退休时个人账户累计储存额÷退休年龄对应的计发月数139;

社保交够多少年才有退休金?
我国的法定退休年龄根据不同人群和工种有所不同。通常情况下,男性职工的法定退休年龄是60周岁,女性干部的法定退休年龄是55周岁,女性工人的法定退休年龄是50周岁。然而,对于从事井下、高空、高温、特别繁重体力劳动或其他有害身体健康的工作的职工,退休年龄有所提前。具体为男职工年满55周岁、女职工年满45周岁。此外,如果职工因病或非因工致残,由医院证明并经有关部门确认完全丧失劳动能力的,退休年龄为男年满50周岁、女年满45周岁。
请注意,退休年龄的具体法规可能会根据方案调整而有所变化,建议您咨询当地社保部门或人力资源部门以获取最准确的信息。
温馨提示:本数据源于网络,仅供参考!具体需以当地具体法规为准!
退休工资
退休金
社保缴纳
养老保险退休金计算
工龄工资
社保缴纳
铜川退休金计算
退休金测算
退休金计算
银川退休金