退休2025基本养老金计算方式如下:
基本养老金=基础养老金+个人账户养老金+过渡性养老金
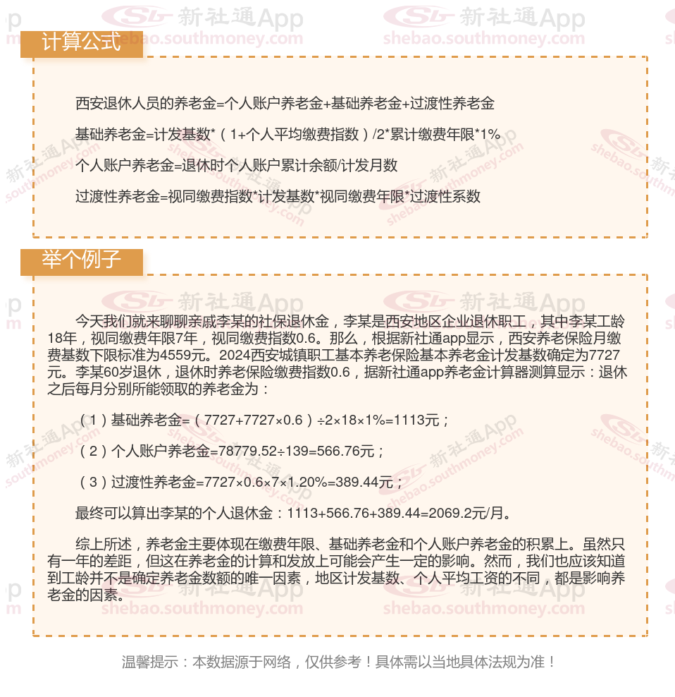
每月到手的退休金=月基础养老金+月个人账户养老金
基础养老金 = (退休时当地上一年度在岗职工月平均工资 + 本人平均工资指数) ÷ 2 × 缴费年限 × 1%。
个人账户养老金 = 个人账户累计储存额 ÷ 计发月数。
过渡性养老金月标准以本人指数化月平均缴费工资为基数,“统账结合”前的缴费年限每满1年发给1.2%。计算公式为:过渡性养老金=本人指数化月平均缴费工资×统账结合前的缴费年限×1.2%

职工社保和灵活就业社保的区别
户籍限制:
灵活就业社保:是个人自身实现就业的一种形式,没有和企业建立劳动关系。灵活就业社保只能参加养老保险或者医疗保险,也可以两者都参加,都是个人自愿缴纳的,没有强制关系。但是缴纳灵活就业社保一般需要本地户籍才能缴纳,并且还只能叫养老和医保,多的不给,相对于职工社保的五个险种,灵活就业社保保险就显得薄弱了。还可能在办理的时候,需要本人一趟趟跑社保局,整个过程会比较麻烦。
职工社保则是为职工提供的,缴费主体包括用人单位和职工本人,费用由双方共同承担,且用人单位承担大部分费用。
险种不一样:
灵活就业人员社保是为切实保证灵活就业人员这一特殊劳动群体的社会保险权益,我国针对不同类别的灵活就业人员推出不同的社保优惠。
职工社保和灵活就业社保的缴费险种不同。职工社保包括养老保险、医疗保险、工伤保险、失业保险和生育保险。
退休年龄:
灵活就业人员基本养老保险:灵活就业人员的退休待遇计算方法、跨省转移、跨省退休等,与企业职工养老保险是一样的,可参考企业职工养老保险体系。
职工养老:目前男满60周岁,女干部满55周岁,女工人满50周岁,并且累计缴费满15年的,可办理退休;从事有害特殊工种、因病丧失劳动能力等情形,可以提前退休。跨省转移、跨省退休: 目前,养老保险已逐步实现省级统筹,一般来说,省内流动,只需要变更登记参保关系,不需要办社保转移。跨省流动,需按照全国统一的流程。
温馨提示:本数据仅供参考!具体需以当地有关法规为准!
惠州退休金
社保缴纳
23年退休金
白城退休金计算
社保退休
喀什退休金计算
社保退休工资计算方法
钦州养老金计算公式
养老工资计算
晋城退休金