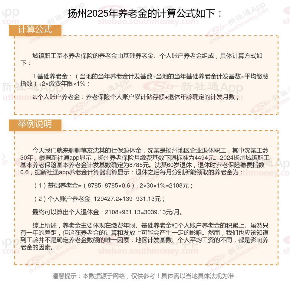
城镇职工基本养老保险的养老金由基础养老金、个人账户养老金组成,具体计算方式如下:
1.基础养老金:(当地的当年养老金计发基数+当地的当年基础养老金计发基数×平均缴费指数)÷2×缴费年限×1%;
2.个人账户养老金:养老保险个人账户累计储存额÷退休年龄确定的计发月数;

职工社保和灵活就业社保的区别
险种不一样:
灵活就业社保可能只包括养老保险、医疗保险等基本险种。
职工社保缴纳养老、医疗、工伤、失业和生育保险。
缴费基数和比例:
灵活就业社保缴费比例主要包括养老保险和医疗保险两部分。
养老保险缴费比例
灵活就业人员的养老保险缴费比例为20%,而企业职工的基本养老保险缴费比例为24%(其中单位承担16%,个人承担8%)。这意味着灵活就业人员需要自己承担全部的20%养老保险费用。
医疗保险缴费比例
灵活就业人员的医疗保险缴费比例为10%,而企业职工的基本医疗保险缴费比例为11%(其中单位承担8%,个人承担3%)。自2024年3月1日起,上海灵活就业人员的医疗保险缴费比例调整为10%。
职工社保:是要求公司强制缴纳的,缴纳频率是每月一交。如果因为公司原因断交的,公司也有义务补缴的。
户籍限制:
灵活就业社保通常在户口所在地购买,对外地人员有一定的限制。
职工社保:没有户籍限制,只要是全日制上班都可以缴纳。
退休年龄:
灵活就业社保:男性年满60周岁,女性年满55周岁。
职工养老:目前男满60周岁,女干部满55周岁,女工人满50周岁,并且累计缴费满15年的,可办理退休;从事有害特殊工种、因病丧失劳动能力等情形,可以提前退休。
生育待遇不同:
灵活就业人员,不能交生育保险,肯定没有生育津贴。少数省份灵活就业医保可以报销产检和分娩费用,绝大多数省份是没有生育费用报销的。如果灵活就业人员丈夫交了生育保险,丈夫可以申请一次性生育补助,有2000左右。
职工生育保险:对于参加职工生育保险的女职工,生育医疗费用的报销比例一般较高,通常可达70%左右,甚至更高。而且,生育津贴的发放标准也相对较高,一般按照单位上年度职工月平均工资计发。
退休后的待遇:
灵活就业人员养老保险计入统筹账户部分为缴费基数的12%;
基本养老保险:职工基本养老保险的待遇主要包括按月领取的基本养老金,该养老金根据法规要求计发,并享受正常调整待遇。
基本医疗保险:参加职工基本医疗保险的个人,达到法定退休年龄时累计缴费达到法规要求年限的,退休后不再缴纳基本医疗保险费,享受基本医疗保险待遇。这包括医疗费用中应当由基本医疗保险基金支付的部分,由社会保险经办机构与医疗机构、药品经营单位直接结算。
工伤保险:职工因工作原因受到意外伤害或者患职业病,且经工伤认定的,享受工伤保险待遇。其中,经劳动能力鉴定丧失劳动能力的,享受伤残待遇。
失业保险:为失业人员提供一定期限内的失业补助金,帮助其渡过失业期。
生育保险:为女性职工提供生育期间的医疗和津贴等。
温馨提示:本数据仅供参考!具体需以当地有关法规为准!
退休金
养老金计算公式
萍乡退休金计算
退休金
社保缴纳
退休金
社保缴纳
退休金
玉树退休金计算
退休工资