退休后2025退休金计算方法:
月退休金 = 基础养老金 + 个人账户养老金
基本养老金=基础养老金+个人账户养老金+过渡性养老金=退休前一年全市职工月平均工资×20%(缴费年限不满15年的按15%)+个人账户本息和÷120+指数化月平均缴费工资×1997年底前缴费年限×1.4%。
个人养老金其计算方式为:个人账户养老金=个人养老金账户总额÷计发月数。
过渡性养老金:本人指数化月平均缴费工资乘以享受比例。1992年7月31日前缴费年限未超过二十五年的,其享受比例为:1992年7月31日前缴费年限乘以百分之一点二;1992年7月31日前缴费年限超过二十五年的,其享受比例为:1992年7月31日前缴费年限减去二十五后乘以百分之一,再加上百分之三十。

社保要交满多少年才能领养老金?
根据现行法规,我国职工的退休年龄如下:男性职工:一般情况下,退休年龄为60周岁。对于从事井下、高空、高温、特别繁重体力劳动或其他有害身体健康工作的男性职工,退休年龄为55周岁。此外,如果男性职工因病或非因工致残,经医院证明并经有关部门确认完全丧失劳动能力的,退休年龄也为55周岁。
女性职工:女性退休年龄因工作性质而异。女干部的退休年龄为55周岁,而女工人的退休年龄为50周岁。对于从事井下、高空、高温、特别繁重体力劳动或其他有害身体健康工作的女性职工,退休年龄为45周岁。因病或非因工致残的女性职工,如果经医院证明并经有关部门确认完全丧失劳动能力的,退休年龄也为45周岁。
请注意,部分女干部和具有高级职称的女性专业技术人员如本人申请,可以在年满55周岁时自愿退休。
请注意,退休年龄可能随着方案的调整而有所变化,因此,具体的退休年龄可能会根据最新的法律法规和方案而有所变动。建议您关注有关部门公布的最新方案,以获取最准确的信息。
温馨提示:本数据源于网络,仅供参考!具体需以当地具体法规为准!
退休金
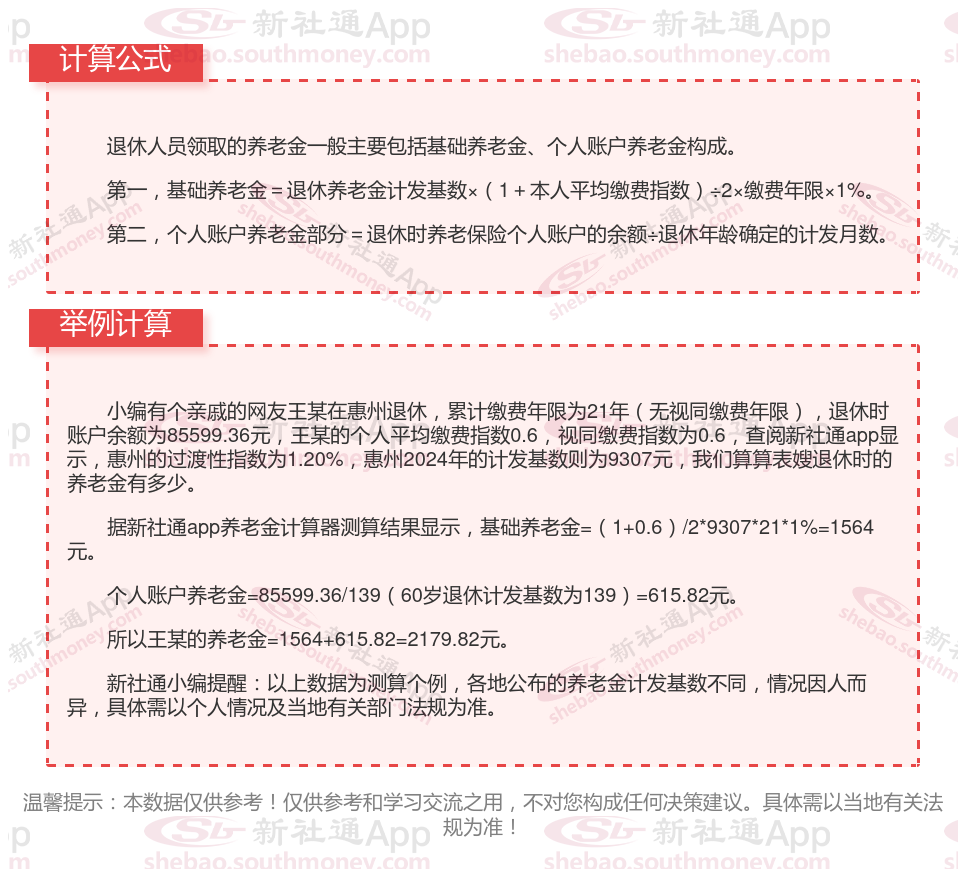
养老金计算公式
萍乡退休金计算
退休金
社保缴纳
退休金
社保缴纳
退休金
玉树退休金计算
退休工资