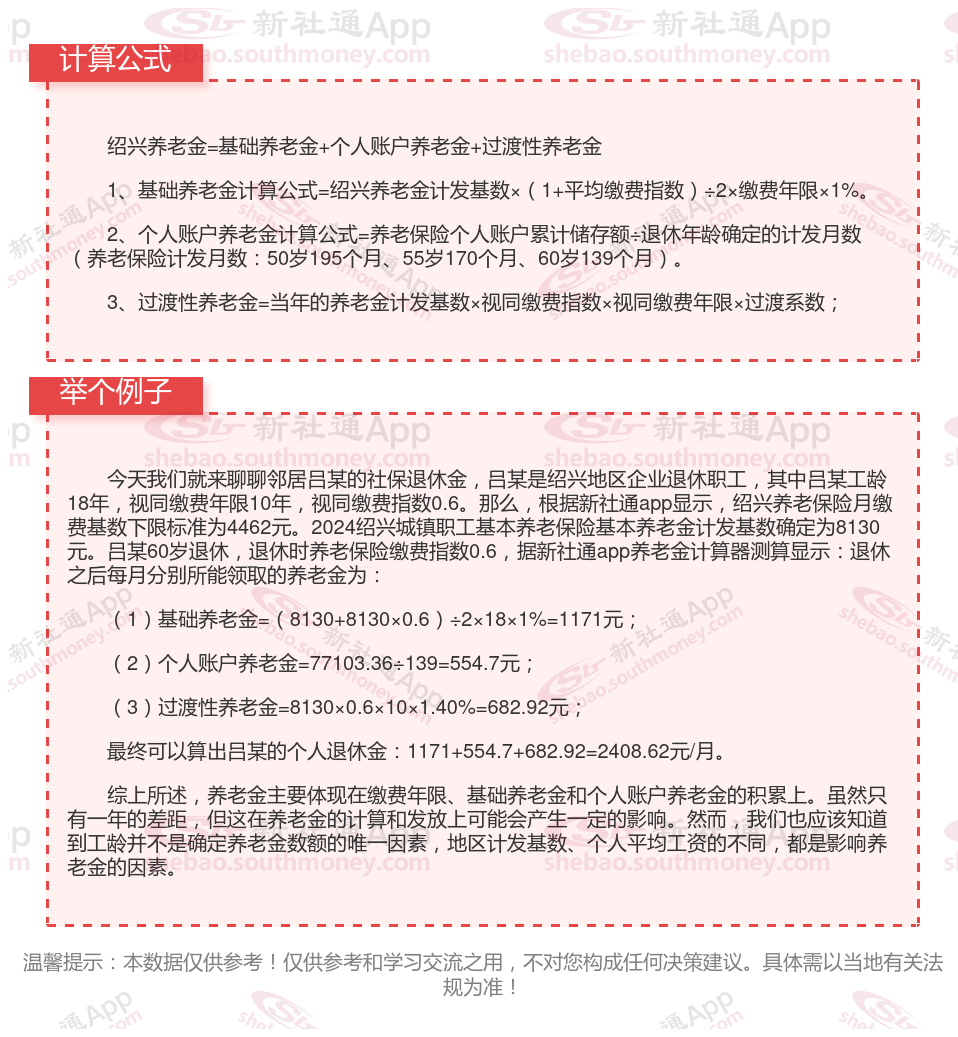
基本养老金由基础养老金和个人账户养老金待遇组成。
基础养老金=(养老金计发基数+养老金计发基数×平均缴费指数)÷2×累计缴费年限(含视同缴费年限)×1%;
个人账户养老金=退休时个人账户累计储存额÷退休年龄对应的计发月数。

自己买社保与单位购买社保有区别吗
缴费可选险种不同:在职员工由单位和个人共同缴费,可以交养老保险、医疗保险(含生育保险)、失业保险、工伤保险。灵活就业人员只能交养老保险、医疗保险,不能交生育保险、工伤保险,极少数省市可以交失业保险。
社保费用的承担主体不同:灵活就业人员社保费用全部由个人承担,企业员工社保费用由单位和个人根据要求的比例共同承担。
缴费比例不同:职工社保缴费的比例,除法定的比例以外,社保经办机构会根据单位的情况核定缴费比例。比如工伤保险是根据用人单位所处的行业和工伤发生的频次核定比例。而灵活就业人员的社保缴费比例和职工缴费比例是不一样的。
养老保险待遇:无论是职工社保还是灵活就业社保,参保人都可以在达到法定退休年龄并满足缴费年限要求后,按月领取基本养老金。养老金的计算方式相同,包括基础养老金和个人账户养老金两部分。
医疗保险待遇:两种社保都包括医疗保险,参保人可以在生病或受伤时享受相应的医疗报销待遇。
温馨提示:本数据仅供参考!仅供参考和学习交流之用,不对您构成任何决策建议。具体需以当地有关法规为准!
内江退休金
退休金
退休金
退休金
西宁退休金计算
社保退休
退休金
固原退休金计算
淮南退休金计算
退休工资