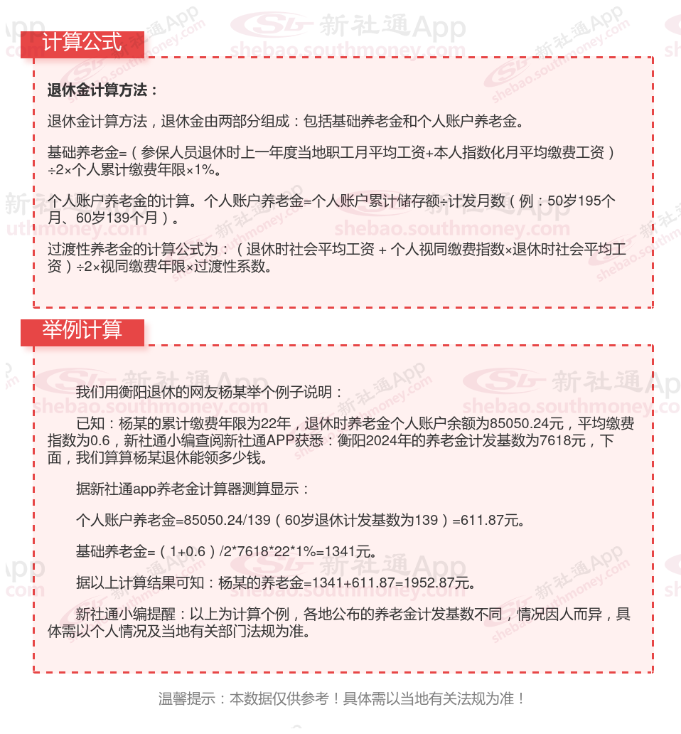
基本养老金由基础养老金和个人账户养老金待遇组成。
基础养老金=(养老金计发基数+养老金计发基数×平均缴费指数)÷2×累计缴费年限(含视同缴费年限)×1%;
个人账户养老金=退休时个人账户累计储存额÷退休年龄对应的计发月数。

灵活就业社保和职工社保区别
险种不一样:
灵活就业人士参与了社会基本保险体系中的养老保险及医疗保险两个项目。
社会保险实际上有养老、医疗、工伤、生育、失业五种。每一种保险的缴费比例都不一样,2019年底生育保险并入了医疗保险,缴费比例与医疗保险缴费比例是合并计算的。
企业职工的社会保险缴费分为两部分,一部分是职工本人缴费,另一部分是企业缴费。
职工本人需要承担养老保险缴费基数的8%,医疗保险缴费基数的2%,失业保险0.3%~1%。医疗和养老是全国统一的,生育保险和工伤保险个人不需要承担任何费用。
户籍限制:
灵活就业人员社保补贴面向的群体主要有两类:
1、就业困难人员,就业困难人员自己缴纳社保,申请领取社保补贴的,最长可以享受3年社保补贴待遇,对于距离法定退休年龄不足5年的,可以延长社保补贴申领期限至退休;
2、高校毕业生,离校两年内未就业的高校毕业生,如果实现灵活就业,正在以灵活就业身份参加职工社保,那么通常可以申请领取高校毕业生灵活就业社保补贴。社保补贴申领期限通常最长为2年。
职工养老:主要针对在企业、事业单位等正规用人单位工作的职工。用人单位和职工必须依法参加基本养老保险,由单位和职工共同缴纳养老保险费。
退休后的待遇:
养老保险待遇:灵活就业人员在达到法定退休年龄且缴费满足法规要求年限后,可以按月领取基本养老金,享受与企业职工相同的待遇。
医疗保险待遇:在参保期间,灵活就业人员因病住院或进行门诊治疗时,可以享受医疗报销待遇
基本养老保险:职工基本养老保险的待遇主要包括按月领取的基本养老金,该养老金根据法规要求计发,并享受正常调整待遇。
基本医疗保险:参加职工基本医疗保险的个人,达到法定退休年龄时累计缴费达到法规要求年限的,退休后不再缴纳基本医疗保险费,享受基本医疗保险待遇。这包括医疗费用中应当由基本医疗保险基金支付的部分,由社会保险经办机构与医疗机构、药品经营单位直接结算。
工伤保险:职工因工作原因受到意外伤害或者患职业病,且经工伤认定的,享受工伤保险待遇。其中,经劳动能力鉴定丧失劳动能力的,享受伤残待遇。
失业保险:为失业人员提供一定期限内的失业补助金,帮助其渡过失业期。
生育保险:为女性职工提供生育期间的医疗和津贴等。
温馨提示:本数据源于网络,仅供参考!具体需以当地具体法规为准!
养老保险退休金计算
社保缴纳
退休金如何计算
平顶山退休金计算
退休金
养老金计算
养老金计算方式
退休工资
养老金计算
退休工资