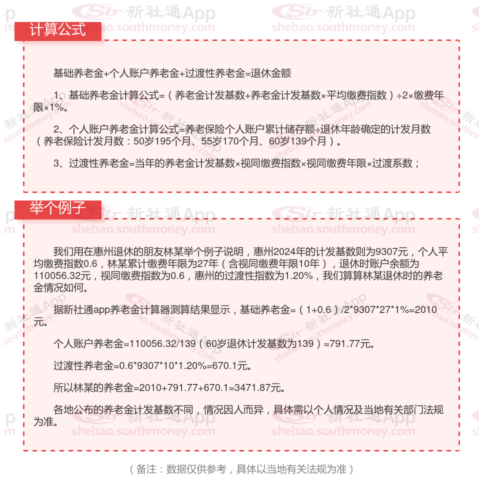
2025退休金计算方法:
基础养老金=(参保人员退休时当地上年度在岗职工月平均工资+本人指数化月平均缴费工资)÷2×缴费年限×1%。
个人账户养老金=总共交的养老保险/计发月数。

个人社保和单位社保有什么区别
缴费比例不同:职工社保缴费的比例,除法定的比例以外,社保经办机构会根据单位的情况核定缴费比例。比如工伤保险是根据用人单位所处的行业和工伤发生的频次核定比例。而灵活就业人员的社保缴费比例和职工缴费比例是不一样的。
生育待遇不同:
女职工生育享有生育津贴,以职工产假或者计划生育休假天数计发,计发基数为职工所在用人单位前12个月生育保险月人均缴费基数除以30计算。计发天数为:顺产的,158天;难产、剖宫产的,增加15天;生育多胞胎的,每多生育1个婴儿,增加15天。
一般情况下灵活就业人员通常只缴纳医疗保险费,不缴纳生育保险费。因此,在生孩子后自然也不能享受生育津贴,但可以报销一部分生育医疗费或享受一次性生育医疗补助费。
缴费可选险种不同:在职员工由单位和个人共同缴费,可以交养老保险、医疗保险(含生育保险)、失业保险、工伤保险。灵活就业人员只能交养老保险、医疗保险,不能交生育保险、工伤保险,极少数省市可以交失业保险。
温馨提示:本数据源于网络,仅供参考!具体需以当地具体法规为准!
退休工资怎么计算
邢台退休金计算
退休金
退休工资计算方法
退休工资计算公式
退休工资
新余退休金
退休金
社保养老金计算方法
社保缴纳