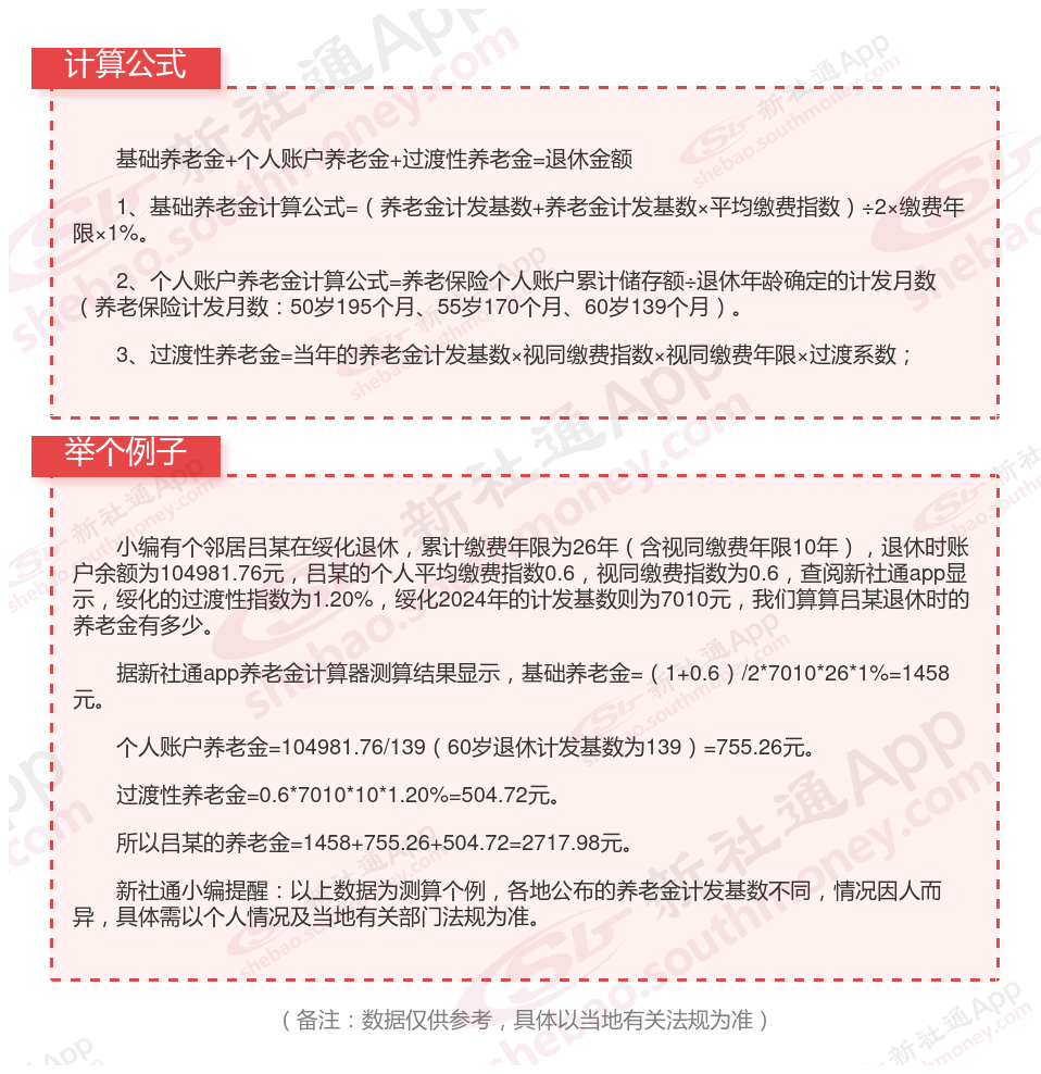
退休基本退休金计算方式如下:
基础养老金=(参保人员退休时当地上年度在岗职工月平均工资+本人指数化月平均缴费工资)÷2×缴费年限×1%。
个人账户养老金:其计算公式为个人账户储存额÷计发月数。

职工社保和灵活就业社保,哪个更好?
险种不一样:
灵活就业社保:主要包括养老和医疗保险,不包括工伤、失业和生育保险。
职工社保是指在企事业单位正常工作的职工所缴纳的社保,包括养老、医疗、生育、工伤、失业保险。这类社保由企业和职工共同承担费用,且保险待遇相对较高。职工社保是强制性的,用人单位和职工都必须依法缴纳。
户籍限制:
灵活就业社保缴费主体只有个人。
无雇工的个体工商户、未在用人单位参加职工基本医疗保险的非全日制从业人员以及其他灵活就业人员,虽然工作形式和劳动关系与在职职工有所不同,但也可以选择参加职工基本医疗保险,成为职工参保人员的一部分
退休年龄:
在2024年,大部分地区的灵活就业人员都是在55周岁或者60周岁办理退休的,其中,男性的退休年龄是60周岁,女性的退休年龄是55周岁
就业职工社保
普通企业职工:男性年满60周岁,女性生产操作岗位年满50周岁,女性管理岗位和女性专业技术人员年满55周岁。
特殊工种的职工:男性年满55周岁,女性年满45周岁。
因病或非因工负伤、完全丧失劳动能力人员:男性年满50周岁,女性年满45周岁。
退休金的多少是一个综合考量多个维度的结果,这些维度包括了个人的工作年数(工龄)、所处时期的社会平均工资、缴费的具体百分比(包括个人与单位)、养老保险个人账户内的累积金额、达到退休年龄的时间点、历年来的缴费档次或水平,以及可能存在的特殊增发养老金等因素。
社保退休金计算方法
灵活养老金
退休工资怎么计算
社保退休工资计算方法
退休金
退休金
玉树退休金
退休金如何计算
社保养老金计算方法
个人养老金