退休后2025退休金计算方法:
退休金计算方法,退休金由两部分组成:包括基础养老金和个人账户养老金。
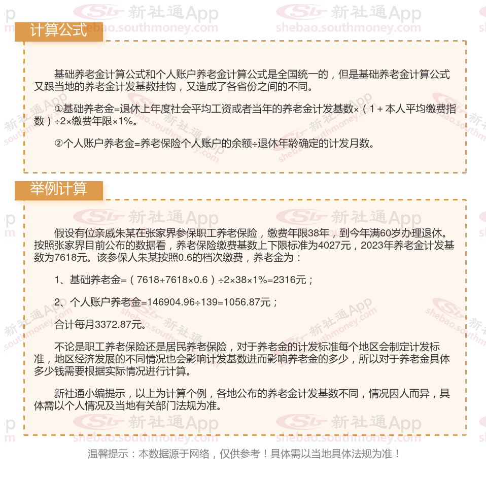
基础养老金的计算方式为全省上年度在岗职工月平均工资与本人平均缴费指数之和的一半,再乘以缴费年限的1%。具体计算公式为:
基础养老金 = (退休时上一年度当地职工月平均工资 + 本人指数化月平均缴费工资) ÷ 2 × 缴费年限 × 1%
本人指数化月平均缴费工资 = 退休时上一年度当地职工月平均工资 × 平均缴费指数
个人账户养老金,顾名思义,就是你在工作期间缴纳的养老保险金累积起来的。它的计算公式为:个人账户养老金=个人账户储存额÷计发月数。

个人自行缴纳社保和单位交的有什么不同
险种不一样:
社保,作为一项重要的社会保险体系,对于个人的生活保证和社会的稳定发展起着至关重要的作用。
灵活就业人员仅需投保养老保险及医疗保险,部分地区可能允许加入失业保险。
缴费比例不同:养老保险,在职职工缴费比例8%,灵活就业缴费比例20%,同样缴费基数4000元,一个只需要交320元,全部进入个人账户,另一个交800元,其中320元进入个人账户,剩下480元进入统筹账户。
社保费用的承担主体不同:灵活就业人员社保费用全部由个人承担,企业员工社保费用由单位和个人根据要求的比例共同承担。
退休后的待遇:
基本养老保险:职工基本养老保险的待遇主要包括按月领取的基本养老金,该养老金根据法规要求计发,并享受正常调整待遇。
基本医疗保险:参加职工基本医疗保险的个人,达到法定退休年龄时累计缴费达到法规要求年限的,退休后不再缴纳基本医疗保险费,享受基本医疗保险待遇。这包括医疗费用中应当由基本医疗保险基金支付的部分,由社会保险经办机构与医疗机构、药品经营单位直接结算。
工伤保险:职工因工作原因受到意外伤害或者患职业病,且经工伤认定的,享受工伤保险待遇。其中,经劳动能力鉴定丧失劳动能力的,享受伤残待遇。
失业保险:为失业人员提供一定期限内的失业补助金,帮助其渡过失业期。
生育保险:为女性职工提供生育期间的医疗和津贴等。
灵活就业人员养老保险计入统筹账户部分为缴费基数的12%;
生育待遇不同:
职工社保:能报销生娃费用,还能领生育津贴。
灵活就业人员可选择按5.5%、7%或9%的缴费比例缴纳职工医保费。区别是:按单建统筹(5.5%)缴纳的,不享受生育医疗费待遇,不享受生育津贴待遇;按单建统筹(7%)缴纳的,享受生育医疗费待遇,不享受生育津贴待遇;按统账结合(9%)缴纳的,享受生育医疗费待遇,不享受生育津贴待遇。
符合享受生育保险待遇的灵活就业人员,其生育时发生的生育医疗费在定点医院按要求联网据实结算;在非定点医疗机构生育发生的生育医疗费,三级医院按照限额剖宫产4500元,顺产3100元的标准结算,二级及以下医院按照限额剖宫产3200元,顺产2400元的标准结算,由参保单位或个人携带泰安市生育保险待遇申报表、住院或门诊发票复印件、住院或门诊病历复印件(仅一胎提供,二胎、三胎不需提供)到医保经办机构办理报销手续。
退休年龄:
职工社保:普通企业职工:男性年满60周岁,女性生产操作岗位年满50周岁,女性管理岗位和女性专业技术人员年满55周岁。特殊工种的职工:男性年满55周岁,女性年满45周岁。因病或非因工负伤、完全丧失劳动能力人员:男性年满50周岁,女性年满45周岁。
灵活就业社保:由于灵活就业社保的缴费比例相对较低,因此其待遇水平也相对较低。在养老保险方面,灵活就业社保的养老金水平相对较低。
温馨提示:本数据仅供参考!具体需以当地有关法规为准!
退休金怎么计算
退休金
社保缴纳
退休金
退休工资
退休工资计算公式
退休金
灵活养老金
退休工资怎么计算
社保养老金计算方法