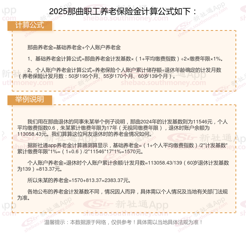
那曲退休人员的养老金=个人账户养老金+基础养老金
基础养老金=养老金计发基数×(1+本人月平均缴费指数)÷2×累计缴费年限×1%
个人账户养老金=退休时个人账户累计余额/计发月数

养老金调整方式包括哪些?
倾斜调整:照顾特殊人群,这就像在寒冷的冬天给他们送去了温暖的炭火,让他们的晚年生活更有支撑。
定额调整
定额调整是确保每位退休人员都能享受到一定的增长额度。例如,某地养老金调整方案中,企业退休(职)人员(含1949年10月前参加革命工作的退休老工人、五七工家属工、被征地农民)每人每月增加一定金额,如30元或32元等。
挂钩调整:缴得多、领得多
挂钩调整则是“多劳多得”的体现,主要与个人的缴费年限、养老金基数挂钩。缴费年限越长、缴费基数越高的退休人员,调整金额也会更多。比如某地2024年的职工养老金调整中,缴费年限每满1年可增加2元。
重点: 过去20年里,职工养老金每年都沿用了挂钩调整模式,多数情况下是按 一定百分比进行增长,例如2024年的调整幅度为3%。
温馨提示:本数据仅供参考!具体需以当地有关法规为准!
退休金
养老保险
社保缴纳
退休金计算
退休金
退休金
养老金
缴纳社保比例
养老金计算公式
文山社保缴纳、退休金计算