据新社通app数据显示,崇左灵活就业养老保险最低缴费基数为:4053.6元;个人的缴费比例分别为:20%;
个人缴费金额:810.72元。
(注:本文数据仅供参考,具体以当地缴费标准为准)
崇左灵活就业者社保缴纳金额怎么计算?根据新社通app-社保缴费查询工具提供的最新数据如下:

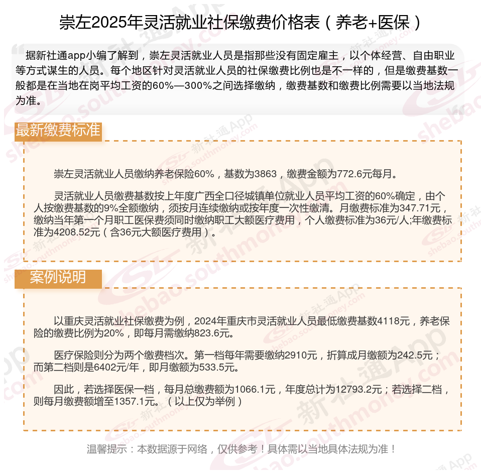
崇左灵活就业人员缴纳养老保险60%,基数为3863,缴费金额为772.6元每月。
灵活就业人员缴费基数按上年度广西全口径城镇单位就业人员平均工资的60%确定,由个人按缴费基数的9%全额缴纳,须按月连续缴纳或按年度一次性缴清。月缴费标准为347.71元,缴纳当年第一个月职工医保费须同时缴纳职工大额医疗费用,个人缴费标准为36元/人;年缴费标准为4208.52元(含36元大额医疗费用)。
温馨提示:本数据仅供参考!具体需以当地有关法规为准!
社保缴纳
交养老金
计算养老金
退休金
廊坊
社保缴纳
七台河退休金
廊坊退休金
乐山退休金计算
灵活养老金