灵活就业社保通常只能缴纳养老保险和医疗保险。
据新社通app数据显示,通化灵活就业人员养老缴费基数2024-2025年最新标准如下:
养老保险最低缴费基数为:4307.1元;
个人缴费比例:20%,个人缴费金额:861.42元;
(注:本文数据仅供参考,具体以当地缴费标准为准)
通化灵活就业人员社保缴费基数2024-2025年最新标准是多少 灵活就业交社保划算吗?下表是2024-2025年通化社保费用明细参考,根据新社通app-社保缴费查询工具提供的最新数据如下:

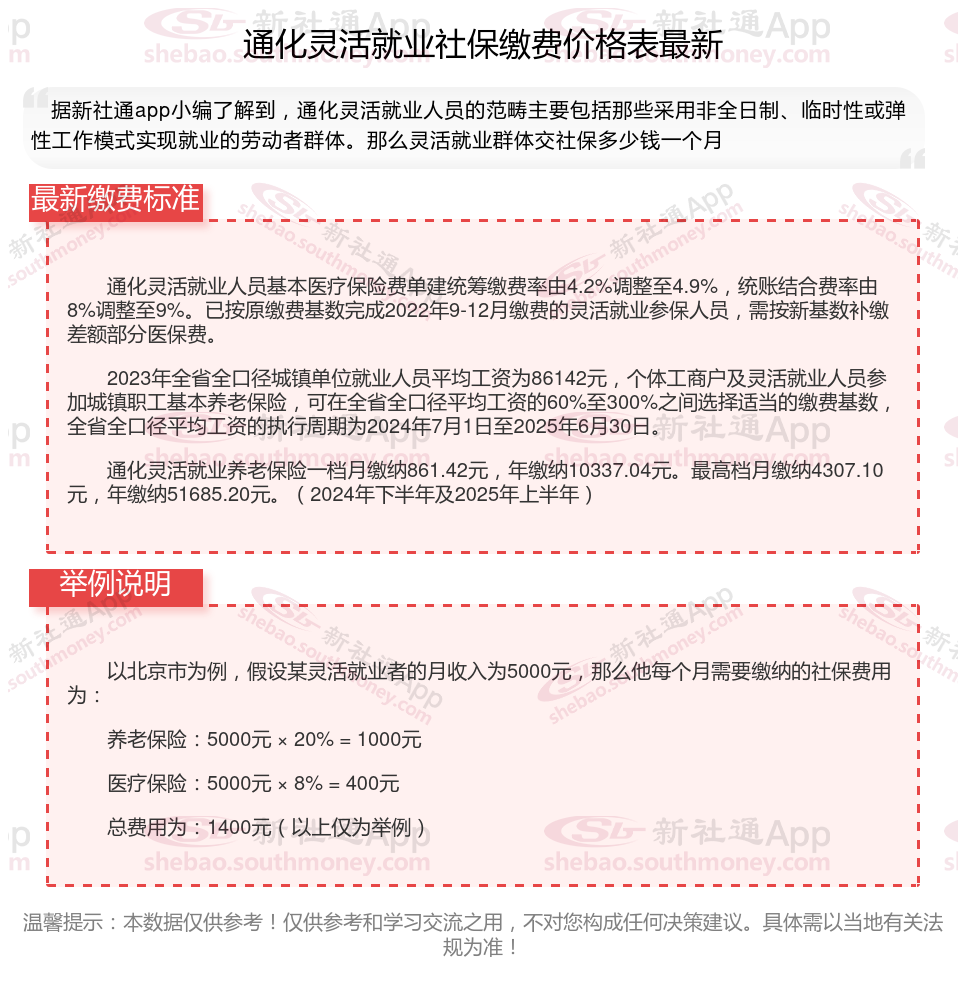
通化灵活就业人员基本医疗保险费单建统筹缴费率由4.2%调整至4.9%,统账结合费率由8%调整至9%。已按原缴费基数完成2022年9-12月缴费的灵活就业参保人员,需按新基数补缴差额部分医保费。
2023年全省全口径城镇单位就业人员平均工资为86142元,个体工商户及灵活就业人员参加城镇职工基本养老保险,可在全省全口径平均工资的60%至300%之间选择适当的缴费基数,全省全口径平均工资的执行周期为2024年7月1日至2025年6月30日。
通化灵活就业养老保险一档月缴纳861.42元,年缴纳10337.04元。最高档月缴纳4307.10元,年缴纳51685.20元。(2024年下半年及2025年上半年)
》点击新社通app社保计算器,了解你的社保缴费明细!
新社通app数据所得,数据仅供参考。
灵活就业社保:就是自己交社保,缴费基数一般是社平工资的60%到300%。根据自己的预算选档次交就行,缴费比例一般为20%,费用全部自己出。
灵活养老金
养老金如何计算
退休工资
社保缴纳
社保缴纳
灵活养老金
社保养老金计算方法
南平个人退休金计算
退休工资
社保缴纳