退休2025基本养老金计算方式如下:
基本养老金=基础养老金+个人账户养老金+过渡性养老金
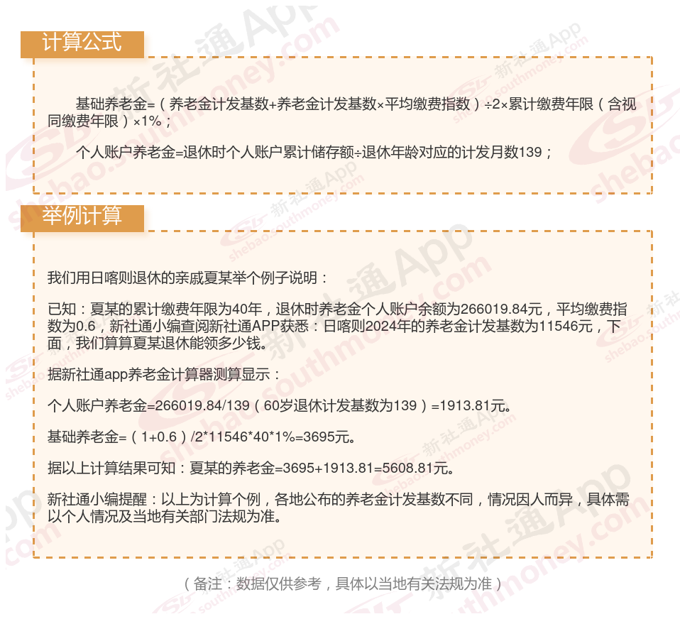
基础养老金+个人账户养老金就是基本退休金。
基本养老金计算公式为:(退休时上年度全市城镇单位就业人员月平均工资+本人指数化月平均缴费工资)÷2×缴费年限×1%。
个人账户养老金 = 个人账户累计储存额 ÷ 计发月数。

灵活就业社保和职工社保区别是什么
险种不一样:
灵活就业人员养老保险:自由职业者、无雇工的个体户等各类灵活就业人员,可以以个人身份参加城镇职工养老保险,其基本保险、退休待遇计算方法与职工养老保险一致。
职工社保包括: 1、基本养老保险; 2、基本医疗保险; 3、工伤保险; 4、失业保险; 5、生育保险等。
缴费基数和比例:
灵活就业缴费比例20%。
职工社保员工只需缴纳个人部分。
生育待遇不同:
参加职工基本医疗保险的灵活就业人员,在医保待遇享受期内,可享受生育医疗待遇和生育补助金待遇。灵活就业人员本人发生的符合生育保险法规要求的生育医疗费,参照当地职工生育保险待遇执行。灵活就业人员分娩的,享受生育补助金待遇,标准为:安徽省上年度月平均最低工资第一档÷30天×98天。
职工社保生育保险待遇包括生育医疗费和生育津贴。生育医疗费包括生育的医疗费用(住院分娩费用、因妊娠和分娩发生的并发症、合并症治疗费用、产前检查费用),计划生育手术费及计划生育手术并发症治疗费用。
女职工连续参加生育保险且缴费满6个月后可享受生育医疗费和生育津贴待遇。
男职工连续参加生育保险且缴费满6个月,其配偶未就业或未参加基本医疗保险或基本医疗保险处于待遇等待期的,按要求享受男职工未就业配偶一次性医疗补助。
退休金的计算是一个复杂的过程,它受到诸如个人工作年限(工龄)、当前社会平均工资状况、个人与单位缴费的具体比例、个人养老账户中的累计储存额、实际退休年龄、个人在职业生涯中的缴费水平,以及是否实施额外的养老金增发等多种因素的共同作用和影响。
退休金
退休金
社保缴纳
退休金
养老保险基数
退休金
退休工资计算
钦州退休金计算
退休金
退休金