2025退休金计算方法:
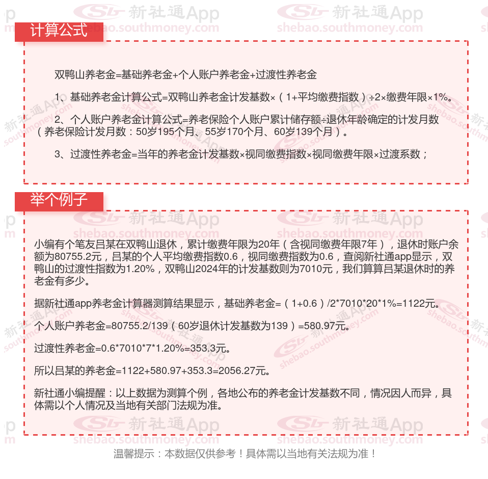
基础养老金等于退休当年的养老金计发基数(部分地区也称为退休上年度全口径社平工资)×(1+本人平均缴费指数)÷2×缴费年限×1%。
个人账户养老金部分,等于养老保险个人账户的余额÷退休年龄确定的计发月数。

个人自行缴纳社保和单位交的有什么不同
缴费比例不同:养老保险,在职职工缴费比例8%,灵活就业缴费比例20%,同样缴费基数4000元,一个只需要交320元,全部进入个人账户,另一个交800元,其中320元进入个人账户,剩下480元进入统筹账户。
生育待遇不同:
生育保险的报销主要包括生育医疗费用和生育津贴两部分。其中,生育医疗费用涵盖了女职工在孕期、产时及产后的医疗费用,如检查费、接生费、手术费、住院费和药费等。生育津贴则是对女职工因生育而离开工作岗位期间,给予的生活费用补偿。
灵活就业人员的生育待遇包括生育医疗费用和生育津贴。
生育医疗费用:灵活就业人员的生育医疗费用包括产前检查费、生育的医疗费、计划生育的医疗费用以及法规要求的其他项目医疗费用。这些费用的支付条件与各地区职工基本医保保持一致。
生育津贴:灵活就业人员的生育津贴支付条件是分娩或终止妊娠当月省内生育保险需连续参保12个月及以上。生育津贴的计发基数为其上年度月平均缴费基数,计发天数与各地区参保职工保持一致。生育津贴由医保经办机构按要求支付给个人,享受生育津贴期间必须处于生育保险参保有效状态,原则上在分娩或终止妊娠后12个月内申领。生育津贴的计发标准按照分娩或终止妊娠时的参保身份确定,与产假期间的工资不重复享受
缴费可选险种不同:在职员工由单位和个人共同缴费,可以交养老保险、医疗保险(含生育保险)、失业保险、工伤保险。灵活就业人员只能交养老保险、医疗保险,不能交生育保险、工伤保险,极少数省市可以交失业保险。
温馨提示:本数据仅供参考!具体需以当地有关法规为准!
社保缴纳
养老金计算方式
退休金
社保缴纳
退休金
退休工资计算
社保缴纳
退休金计算公式
退休金计算公式
退休金计算公式