据新社通app数据显示,保定灵活就业人员养老缴费基数2024-2025年最新标准如下:
养老保险最低缴费基数为:3920.55元;
个人缴费比例:20%,个人缴费金额:784.11元;
(注:本文数据仅供参考,具体以当地缴费标准为准)
保定灵活就业人员社保缴纳金额怎么计算?根据新社通app-社保缴费查询工具提供的最新数据如下:

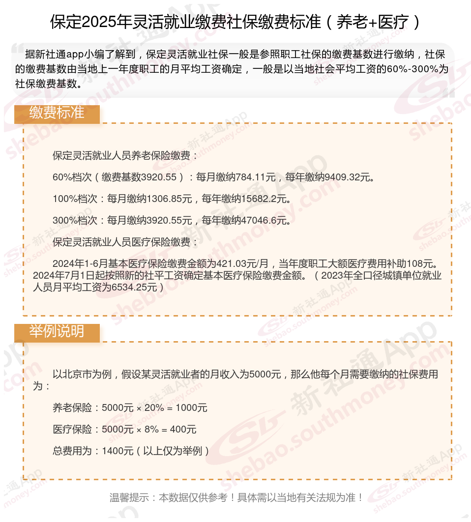
保定灵活就业人员养老保险缴费:
60%档次(缴费基数3920.55):每月缴纳784.11元,每年缴纳9409.32元。
100%档次:每月缴纳1306.85元,每年缴纳15682.2元。
300%档次:每月缴纳3920.55元,每年缴纳47046.6元。
保定灵活就业人员医疗保险缴费:
2024年1-6月基本医疗保险缴费金额为421.03元/月,当年度职工大额医疗费用补助108元。2024年7月1日起按照新的社平工资确定基本医疗保险缴费金额。(2023年全口径城镇单位就业人员月平均工资为6534.25元)
温馨提示:本数据源于网络,仅供参考!具体需以当地具体法规为准!
养老保险
退休金
退休金
退休金
退休金
退休金
社保缴纳
退休金
退休金
退休金