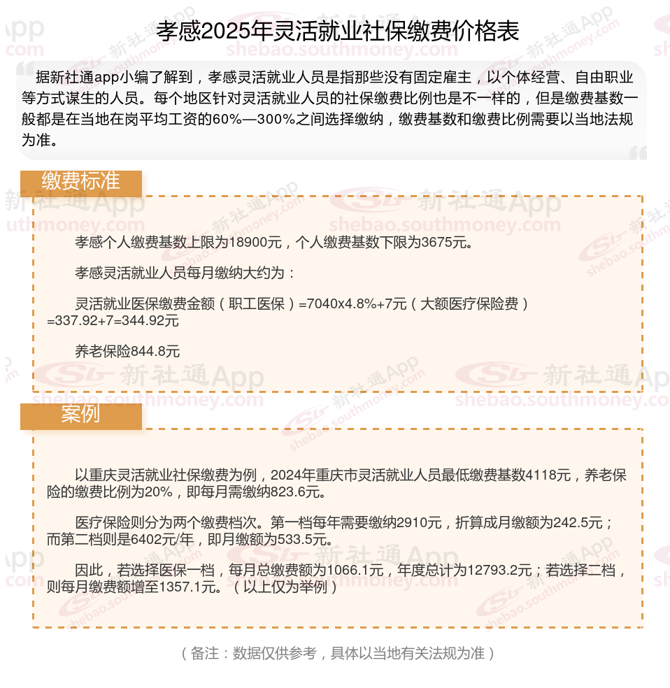
灵活就业社保成为很多自由职业者和打工人空窗期的最佳选择。那具体缴费是多少呢?
据新社通app数据显示,孝感灵活就业人员养老保险缴费基数2024-2025年最新标准如下:
缴费基数下限暂按不低于3675元/月执行。按照个人20%的缴费费率,个人养老保险缴费金额低于735元/月。
(注:本文数据仅供参考,具体以当地缴费标准为准)
个体户交社保一个月多少钱?2025社保缴费标准,根据新社通app-社保缴费查询工具提供的2025社保缴费标准详情数据如下:

无雇工的个体工商户、未在用人单位参加养老保险的非全日制从业人员和其他灵活就业人员等以个人身份参加养老保险的人员,可在缴费基数上下限之间选择适当的缴费基数缴费,缴费比例为20%。
计算公式:月缴费金额=(上年全口径工资÷12)×档次×20%
例如:四川某个人参保人员,选择60%档次缴费:则月缴费金额为(90220÷12)×60%×20%=902.2元;若选择300%档次缴费:则月缴费金额为(90220÷12)×300%×20%=4511元。
社保需要缴纳多少年,才能享受退休工资?
社保交够多少年才能够退休领取退休金,这个问题主要依据《中华人民共和国社会保险法》的相关要求来了解下。
一、社保缴纳年限要求
根据《中华人民共和国社会保险法》第十六条:“参加基本养老保险的个人,达到法定退休年龄时累计缴费满十五年的,按月领取基本养老金。”这意味着,要想在退休后按月领取基本养老金,个人需要至少累计缴纳15年的社保。
二、未达到缴纳年限的处理方式
同样依据《中华人民共和国社会保险法》第十六条,如果个人达到法定退休年龄时累计缴费不足十五年,有两种处理方式:一是可以继续缴费至满十五年,然后按月领取基本养老金;二是可以转入新型农村社会养老保险或者城镇居民社会养老保险,享受相应的养老保险待遇。
三、法定退休年龄的说明
关于法定退休年龄,虽然《中华人民共和国社会保险法》中并未直接确定,但根据现行要求,男性退休年龄为60周岁,女性退休年龄根据身份不同有所差异,工人50周岁,干部55周岁(自由职业者也为55周岁)。只有达到这些年龄要求,并且社保缴纳年限满足条件,才能退休并领取退休金。
综上所述,社保要交满15年,并且在达到法定退休年龄后,才能退休领取退休金。如果缴纳年限不足,可以选择继续缴纳或者转入其他养老保险。同时,也需要注意法定退休年龄的要求。
温馨提示:本数据仅供参考!具体需以当地有关法规为准!
灵活养老金
退休金
许昌退休工资
社保缴纳
退休金计算
养老金怎么计算
社保缴纳
湖北孝感退休金
退休金计算公式
退休金