灵活就业人员的社保缴费比例是根据当地全口径城镇单位就业人员平均工资来确定的,灵活就业人员参加企业职工基本养老保险的缴费比例为20%,其中12%计入统筹账户,8%计入养老保险个人账户。从2024年1月开始,灵活就业人员还可以自愿选择参加工伤保险,具体缴费比例参照当地法规要求。
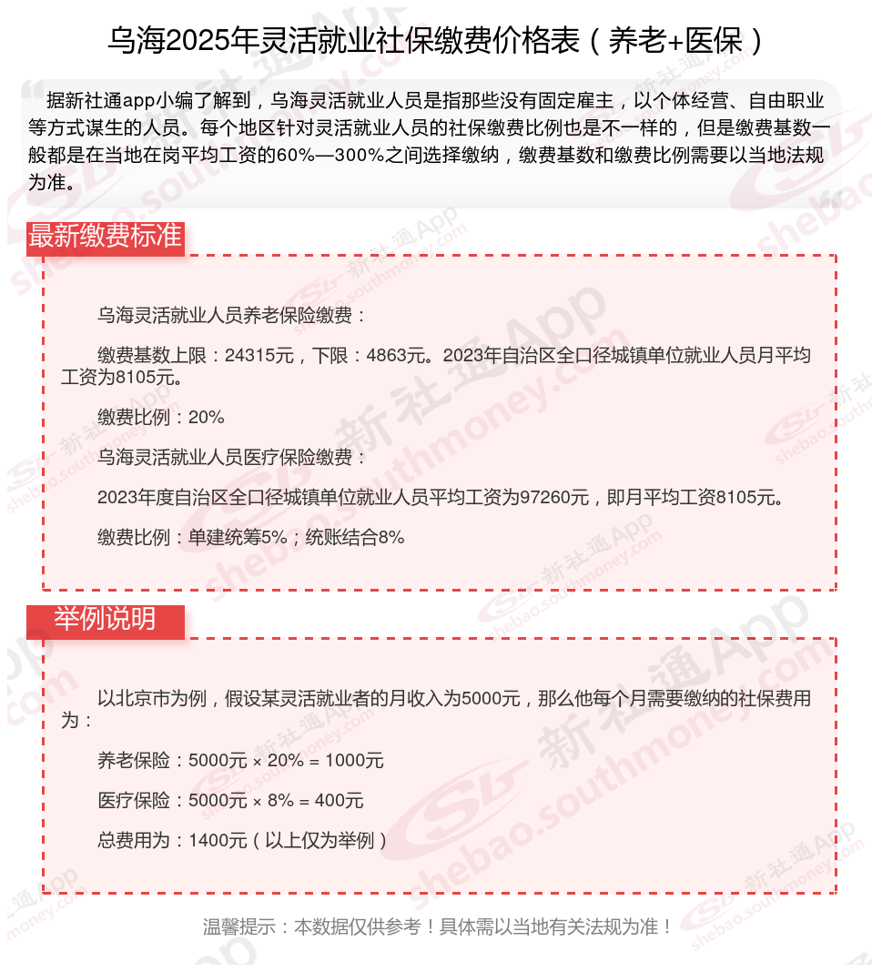
那么,灵活就业者社保是多少钱一个月多少钱?根据新社通app-社保缴费查询工具提供的2025社保缴费标准详情数据:

社保是一项重要的社会福利体系,对于个人和家庭的生活稳定、促进社会和谐发展具有不可替代的作用:
1.可以稳定社会生活;
2.可以实现再分配;
3.可以促进经济发展;
4.大部分地区购车买房和社保挂钩,要求只有缴纳社保满一定的期限,才可以在当地购车买房;
5.社保中包含的五大保险,各有各的作用,养老保险可以用于退休后领取养老金,以及丧葬费和抚恤费的发放;医疗保险可以用于医疗费用报销以及退休后享受医疗保险待遇;失业保险可以用于失业后领取失业保险金以及医疗费用补贴等;工伤保险可以用于支付工伤治疗费用、生活护理费、伤残补助和伤残津贴等;生育保险可以用于生育津贴领取、生育补助金领取、生育医疗费用报销和产假享受等。
退休金计算
退休工资计算方法
养老金计算
社保养老金计算方法
退休金
退休金
缴纳社保
退休金
社保退休金计算方法
社保缴纳